“They Came Here to Kill Us”
Militia Attacks and Ethnic Targeting of Civilians in Eastern Chad
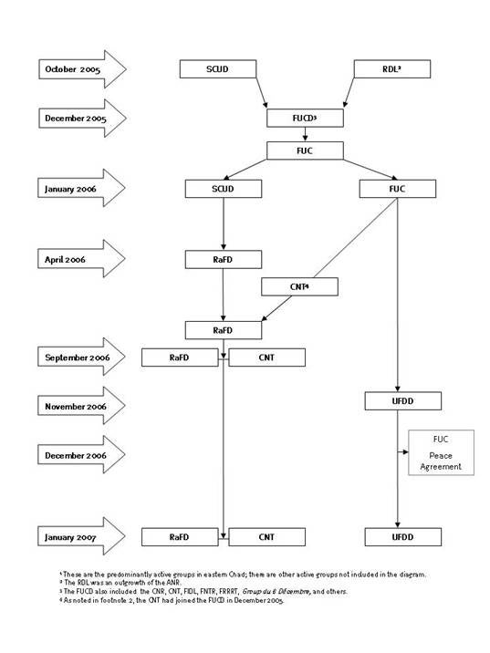
Chadian Rebel Movements 2005-2007
To the United Nations Security Council
To the Sudanese Rebel Movements
To the Chadian Rebel Movements
The volatile Chad-Sudan border zone
The deterioration in Chad-Sudan relations.
Patterns of Violence in Eastern Chad
Attacks on Civilians in Dar Tama
Rape and other forms of sexual violence
Looting of livestock and private property
The Chadian government’s response to the violence.
Attacks on Civilians by Militias in Dar Sila
Killing of civilians by militias on the Dogdoré-Koukou axis
Killing of civilians by militias in the Kerfi area
Killing of civilians by militias in the Koloy area
Killing of civilians by militias in Bandikao
Rape and other forms of sexual violence
Looting of civilian property and related violence.
Government Responses to Militia Attacks
The role of Darfur rebel movements
Use of Child Soldiers by Armed Groups in Eastern Chad
Humanitarian Consequences of the Violence in Eastern Chad
Glossary of Ethnic Groups in Chad
Glossary of Chadian Rebel Groups

© Human Rights Watch 2007
Chadian Rebel Movements 2005-20071
Emergence and development of various militia, their alliances, and splits

© Human Rights Watch 2007
ANT
Armeé Nationale de Tchad (Chadian National Army)
Chadian armed forces under the direction of Chad’s Ministry of Defense.
Arab Militia
For the purposes of this report, an armed group comprised mainly of members of Arab ethnicity based in Chad and/or Sudan that is responsible for attacks against civilians inside Chad.
Chadian rebels
Chadian politico-military groups seeking to overthrow the Chadian government by force of arms. Many Chadian rebel groups are supported by the Sudanese government.
Chef de canton
A senior member of the traditional leadership structure, recognized by the Chadian government as a local administrator in rural areas. A chef de village is a village chief; chef de farik is the Arab equivalent. A chef de fraction is a subordinate authority in the traditional Arab hierarchy. Chef de tribe is the supreme leader of a given ethnic group (generally there is one chef de tribe per ethnic group per province, though many more may claim the title). Chef de guerre is the term used to describe a militia leader, typically used by victims in a sense that is more or less synonymous with warlord.
Farik
A temporary or semi-permanent Arab settlement.
Janjaweed
For the purposes of this report, militia groups made up of Sudanese and Chadian Arabs, typically from nomadic or landless groups that were armed and organized by the Sudanese government beginning in 2003 to conduct counterinsurgency operations against Sudanese rebels in Darfur. Some Janjaweed militias have carried out cross-border attacks inside of Chad. Unidentified armed groups based in both Chad and Sudan who carry out attacks against civilians inside of Chad are often referred to as “Janjaweed” or as “Chadian Janjaweed.”
Militia
An armed group composed of civilians as opposed to professional soldiers.
Nomad
In eastern Chad, one who migrates with cattle between grazing lands in the north during the rainy season and riparian areas in the south during the dry season.
Self-defense group
Village-based civilian militia. Some of the better organized self-defense forces include full-time, uniformed members armed with automatic weapons, though most consist of men and boys who arm themselves with primitive weapons during an attack. Some self-defense groups receive support or sponsorship from Sudanese rebel groups and are referred to as Tora Boro.
Semi-Nomad
In eastern Chad, one who plants crops at a base point and migrates locally with animals, following forage.
Sudanese rebels
Sudanese politico-military groups fighting Sudanese government forces in Sudan. Some of these groups receive support from the Chadian government; also referred to as “Darfur rebels.”
Tora Boro
A term originally applied to Sudanese rebel groups by the Sudanese government and civilians in Darfur, who referred to the rebels as Tora Boro because they established bases in the hills.
In eastern Chad, the term Tora Boro refers to both Sudanese rebel groups and Chadian self-defense groups that have received support, training or sponsorship from Sudanese rebels. These latter groups are also referred to as “Chadian Tora Boro.”
Summary
Violent militia attacks in eastern Chad claimed more than 300 lives in late 2006, primarily in the rural southeast, along the Chad-Sudan border. Children were shot and killed, women were raped, and villages were looted and burned, displacing more than 17,000 civilians in November alone. Most attacks were carried out by ethnic militias, and most victims belonged to non-Arab ethnic groups, though there are significant exceptions. Meanwhile, militia groups and Sudanese rebel movements with bases in the area have been responsible for the recruitment and use of child soldiers. These abuses constitute serious violations of international humanitarian law.
Three sometimes overlapping patterns of violence are conspiring to bring eastern Chad to the brink of a human rights and humanitarian disaster: internal armed conflict between the Chadian government and rebel groups; cross-border militia attacks against civilians; and communal violence.
The Chadian government has committed substantial financial and military resources to quashing anti-government insurgent movements, but this has largely come at the expense of protecting civilians, particularly in rural areas in east of the country where militia attacks and communal violence have become commonplace. Chadian security forces have failed to prevent cross-border raids by so-called “Janjaweed” militias from Sudan on villages in eastern Chad, and have been unwilling or unable to check the activities of abusive armed groups inside its borders. There have been no investigations into killings, incidents of rape or other forms of abuse and the perpetrators of serious crimes are enjoying total impunity.
As a consequence of the government’s failure to impose order and accountability, civilians in the volatile border zone have been forced to provide for their own protection by organizing self-defense forces and entering into security alliances with neighboring militias, usually along ethnic lines. In some instances, these community-based militias have been trained, organized and supplied by Sudanese rebel groups that operate in eastern Chad with the support and backing of the Chadian government.
Human Rights Watch received credible reports that in other parts of Chad security officials are exploiting ethnic differences and triggering communal violence in the short-term pursuit of strategic advantage in counterinsurgency efforts, through distributing weapons to the traditional adversaries of some of the ethnic groups that are associated with the Chadian rebel movements. Human Rights Watch is concerned that the Chadian security officials may be using similar tactics in eastern Chad in an attempt to weaken Chadian rebel movements, many of which are confederations of ethnic-based militias.
Ethnic groups in eastern Chad have become polarized by the sectarian nature of the recent violence, wherein militia raids tend to skirt Arab villages, even in hard-hit border areas that are largely abandoned due to insecurity. As arms and ammunition flow into the region and communities become increasingly militarized, eastern Chad stands at the brink of widespread communal violence.
Although the operational environment is clearly difficult, there is an urgent need for an increased international presence in Chad in order to prevent the situation deteriorating even further, with disastrous results not just for civilians in Chad but for those in the wider region, including Darfur and northeastern Central African Republic. The proposed international presence in Chad should include both military personnel and officials from the UN Office of the High Commissioner of Human Rights to monitor, investigate, and publicly report on the human rights implications of the twin aspects of the Chadian crisis—internal political strife and the insinuation of the Darfur conflict into community life in eastern Chad.
The United Nations Security Council should authorize an international presence of military personnel and human rights monitors along the Chad/Sudan border to deter further attacks on civilians, to monitor the complex political and social dynamics that contribute to communal violence, to provide essential information on human rights issues that are currently ignored, to support civilian protection efforts, and to inform future UN and international responses to the crisis in eastern Chad. Additionally, an international presence could monitor the Darfur arms embargo and the movement of armed groups in the border zone.
The Security Council should also call on the Sudanese government to cease support of armed groups responsible for abuses against civilians and on the government of Chad to cease support for Darfur rebel factions and armed groups responsible for attacks on civilians, the recruitment and use of child soldiers, and other human rights abuses. The government of Chad must take urgent action to restore law and order, including conducting impartial investigations and taking other actions as needed to bring perpetrators of human rights abuses to justice.
From October 18 to November 30, 2006, a Human Rights Watch research mission documented recent incidents of attacks on civilians in Chad, primarily in the east of the country, along the Chad/Sudan border. Human Rights Watch conducted more than 100 interviews with victims of violence and other eyewitnesses, traditional leaders, tribal leaders, Chadian government officials, national and international humanitarian aid workers, hospital and health center staff, nomads, refugees and displaced persons, and members of armed groups, including the Sudanese military, the Chadian military, Sudanese rebel movements, Chadian rebel movements, and village-based self-defense militia.
In most cases, the names of individuals interviewed have been withheld to protect their privacy and ensure their safety. For the same reason, other identifying information, such as the location of interviews, has, in some instances, also been withheld.
· Take all necessary measures, including the urgent passage of any relevant resolutions, to ensure the deployment of a robust international presence of military personnel and human rights monitors along the Chad/Sudan border with, at minimum, sufficient mandate and resources to protect and deter further attacks on civilians as set forth in Option B of the December 22, 2006 UN Secretary General’s report on Chad and the Central African Republic; to monitor the arms embargo established under UN Security Council Resolutions 1556 and 1591 in cooperation with the UN Panel of Experts; to report on the movement of insurgent armed groups across the border; and to investigate and publicly report on cross-border attacks on civilians and other incidents in the border zone.
· Call on the government of Chad to immediately to cease support for armed groups responsible for attacks on civilians, including those factions of the Darfur rebel groups responsible for forced recruitment of refugees and use of child soldiers, and to take urgent action to restore law and order, including by refraining from arming abusive ethnic militias.
· Call for the immediate establishment of an office of the United Nations High Commissioner for Human Rights in Chad with a mandate to monitor and publicly report on human rights violations throughout the country, including in the context of conflict.
· Call on UN member states to support the activities of an office of the United Nations High Commissioner for Human Rights in Chad and along the border with Sudan with sufficient funding and other support.
· Call on UN member states to ensure full support to humanitarian activities benefiting Sudanese refugees and Chadian internally displaced persons.
· Immediately cease support for abusive Darfur rebel groups and other abusive armed groups, support the deployment of a strengthened international force in Darfur and along the border with Chad to deter further attacks on civilians, monitor the existing UN arms embargo, and help implement the Tripoli Agreement of February 2006 between Sudan and Chad.
· Deploy sufficient military personnel, police, and resources to conflict areas in eastern Chad, including parts of the Ouaddaï and Salamat regions and the Dar Tama and Dar Sila administrative departments, and as required in other areas mandated to ensure that civilians are protected from further attack.
· Investigate and bring to justice all those individuals involved in attacks on civilians.
· Take action to ensure the demobilization all child soldiers and end the recruitment of children under the age of 18 by armed groups operating on Chadian territory. Take steps to bring to account those who have recruited and used child soldiers.
· Cease support for armed groups responsible for attacks on civilians in Chad, including with arms and other forms of support.
· Support the immediate deployment of a strengthened international force with UN elements in Darfur and along the border with Chad to deter further attacks on civilians, monitor the existing UN arms embargo and help implement the Tripoli Agreement of February 2006 between Sudan and Chad.
· Take all necessary steps to ensure combatants under your control comply with international humanitarian law and hold accountable those who fail to do so.
· Cease support for abusive militias, Chadian self-defense groups and all other armed groups responsible for attacks against civilians.
· Immediately end the recruitment and use of child soldiers, and demobilize existing child soldiers.
· Take all necessary steps to ensure combatants under your control comply with international humanitarian law and hold accountable those who fail to do so.
Chad plunged into civil war not long after it had gained independence from France in 1960, and has been intermittently wracked by internal and international conflicts ever since. Armed opposition to Chad’s current leader, President Idriss Déby, increased in intensity in late 2005 when waves of defections from the Chadian national armed forces reinforced several Chadian rebel movements. In 2006, Chadian rebels waged a low-intensity war in eastern Chad, venturing west in April to strike at the capital, N’Djamena, before being repulsed by government security forces. In early December, rebel forces lost a series of decisive battles in northern and eastern Chad and later in the month one of the militarily strongest groups signed a peace agreement with the government. However, other rebel groups remain active and attacks on civilians are continuing, with cross-border militia raids from Sudan and inter-communal violence displacing 20,000 Chadian civilians in late December 2006 and early 2007, bringing the total number of internally displaced Chadians in the border area to more than 100,000.[1] Despite the ever increasing need for humanitarian assistance, relief agencies are unable to access many Chadian civilians due to insecurity.
Chad’s latest political crisis is playing itself out in a context of acute regional strife. Insurgent groups are threatening to topple the government of the Central African Republic (CAR), Chad’s neighbor to the south, and the Darfur conflict in Sudan to the east is burning out of control for a fourth year running.
A dangerous cycle of proxy violence has developed, with both the government of Chad and the government of Sudan supporting and arming rebel groups in pursuit of wider political objectives and military goals. The government of Sudan has backed Chadian rebels and militia groups in Darfur and the government of Chad has supported Sudanese rebel groups in eastern Chad, which in turn have supported the creation of self-defense groups at the community level in Chad. Armed groups have proliferated along the Chad-Sudan-CAR border zone, and have committed serious crimes against civilians in Chad that may amount to war crimes and crimes against humanity.
Although divided by an international border, eastern Chad and western Sudan are closely linked historically, economically, and socially, with numerous ethnic groups common to both countries. Communities on both sides of the border live in marginal ecologies where seasonal rainfall can be erratic, putting pressure on nomads, agro-pastoralists and agriculturalists, and making access to water, pasture, and land suitable for crops a matter of life or death. Decades of war and drought have provoked cross-border migration in both directions.
The prevailing political dynamics in each region have a dramatic impact on the affairs of both states, particularly Chad. Both Chad’s incumbent president, Idriss Déby, and the president he deposed in 1990, Hissène Habré, came to power by launching military campaigns from bases across the border in Darfur, with the support or complicity of the Sudanese government. Darfur was a base for Chadian dissidents in successive Chadian wars in the 1980s, and after 1986 Sudanese militias sponsored by Libya in its war with Chad were also active in the region.[2] Although N’Djamena is situated in the far west of the country, it has been a truism in Chad that power comes from the east.
Chadian Arabs make up 15 to 20 percent of Chad’s population[3] and represent a crucial political constituency, particularly in the border zone. As a young army officer in the 1980s, Déby, who is from the Bideyat clan of the Zaghawa, carried out brutal attacks against Chadian Arabs on President Habré’s behalf, prompting a Chadian Arab migration into Darfur. In April 1989, Déby followed the Chadian Arabs into Darfur as an exile in the wake of a failed coup d’état against Habré. While in Darfur, Déby allied himself with Chadian Arab rebel groups, some of which would join the armed effort to topple his regime years later.[4] Déby enjoyed some level of support from Chadian Arabs until a Chadian rebel attack against N’Djamena in April 2006 led him to disarm and even arrest some Arab officers of the Chadian National Army (Armeé Nationale de Tchad, ANT).[5]
Chadian Arabs have played a key role in the Darfur conflict as well, which escalated in early 2003 after rebels from the Sudanese Liberation Army (SLA)[6] attacked the airport in El Fashir, North Darfur. The government of Sudan reacted by recruiting Sudanese and Chadian Arabs, particularly from nomadic groups and recently arrived landless immigrants, into militia groups that came to be known as the “Janjaweed.” Between 2003 and 2005, government of Sudan-backed Janjaweed militias and Sudanese government forces carried out a campaign of “ethnic cleansing” and crimes against humanity against civilians belonging to the Zaghawa, Masalit and Fur ethnic groups in Sudan, which predominate among the Sudanese rebel groups in Darfur, killing at least 200,000 people and forcibly displacing ten times that number.[7] At least 232,000 Sudanese took refuge in eastern Chad.[8]
Members of the Fur, Masalit, and Zaghawa ethnic groups form the core of the Sudanese rebel movements, and many Masalit and Zaghawa have ethnic kin across the border in Chad who have offered them support and refuge over the course of the Darfur conflict. Meanwhile, some of the Sudanese Zaghawa who helped Déby seize power in Chad remained in the Chadian military.[9] Given that some members of the Janjaweed militia also come from ethnic groups that straddle the border–or were themselves Chadian nationals–it was only a matter of time before the Darfur conflict permeated eastern Chad.
Armed groups, including Sudanese rebels and Janjaweed militia, have operated freely in the Chad-Sudan border zone from the start of the fighting in Darfur. The Chadian and Sudanese national armies have been more circumspect.[10] However, Chadian military forces have been observed operating deep within Darfur[11] and some units crossed the Chad/Sudan border in hot pursuit of Chadian rebels as recently as December 12, 2006.[12] Sudanese government aircraft bombed villages in eastern Chad in October 2006, part of a broader pattern of indiscriminate bombing attacks against civilians in Darfur.[13]
In the early phases of the Darfur conflict, in 2003 and 2004, Déby was allied with Khartoum, which had been instrumental in bringing him to power, to the extent that he resisted pressure from his Chadian Zaghawa kinsmen to support Sudanese Zaghawa rebels fighting in Darfur,[14] even as members of his inner circle warned him that Khartoum was supporting Chadian Arab militias with the intent of toppling his regime.[15] However, unofficially Chadian Zaghawa in the military, including members of the Presidential Guard, directed covert assistance across the border, straining ties between Chad and Sudan.[16]
As Chad’s relations with Sudan deteriorated in 2005, President Déby’s autocratic leadership style was costing him support at home, even within his Bideyat Zaghawa clan. Déby was broadly accused of mismanagement and corruption[17] as revenue began to flow into the state’s coffers from Chad’s newfound oil wealth.[18] At the same time, many within the ruling party believed that misappropriated funds weren’t being spread widely enough.[19] Domestic discontent over the predominance of minority Zaghawa in influential positions and the lack of democratic governance surged in June, when Déby amended Chad’s constitution in order to run for a third term in office.[20] As a result, influential members of Chadian society came to the conclusion that armed struggle was the only way to gain political power, and, as a perquisite to power, access to oil wealth.[21]
Starting in early October 2005,[22] Chadian Army troops defected with their equipment to Chadian rebel movements in Darfur. Prominent among these rebel groups was the Rassemblement pour la Démocratie et la Liberté (Rally for Democracy and Freedom, RDL), [23] led by Mahamat Nour Abdelkarim,[24] a Chadian from the Tama ethnic group. Mahamat Nour is reported to have collaborated with the Sudanese government and Janjaweed leader Musa Hilal in the recruitment of Tama fighters in Darfur.[25] The Socle pour le Changement, l'Unité et la Démocratie (Platform for Change, Unity and Democracy, SCUD) brought together high-ranking Zaghawa defectors[26] from the armed forces, including members of the presidential guard, and from Déby’s inner circle, including his twin nephews, Tom and Timan Erdimi, and the leader of his Bideyat Zaghawa clan, Yahya Dillo Djerou.[27]
Sudanese government officials suspicious of Chadian support to the Darfur rebels began to provide material backing to the Chadian rebel movements.[28] Both the RDL and the SCUD found homes in Darfur, with training camps established by the Sudanese government in October 2005.[29] Material backing from Khartoum included weapons and ammunition observed by international arms monitors being offloaded at Geneina airport in West Darfur, transported to the national security compound in Geneina and then delivered under cover of darkness to Chadian rebel locations.[30] In return, Chadian rebels reportedly fought alongside Janjaweed militia in operations against Sudanese rebels in West Darfur.[31]
On December 7, 2005, SCUD rebels attacked Guereda, 120 kilometers north of Adré, leaving ten dead and five wounded,[32] marking the beginning of a campaign of rebel incursions into Chad from Darfur. Mahamat Nour’s RDL faction struck next, on December 18, 2005, with an ambitious raid on the strategic town of Adré in eastern Chad that was repulsed by Chadian security forces fighting alongside Darfur rebels.[33] Chadian authorities immediately blamed the aggression on Khartoum.[34]
With his Zaghawa ethnic group making up only one percent of the Chadian population, President Déby has maintained power since 1990 by creating political alliances. With his support slipping, he found ready confederates among Sudanese rebels who needed to be able to use the Chad-Sudan border as a shield against Sudanese government attacks. By January 2006, Chadian support for Sudanese rebel movements had gone well beyond unofficial ad hoc channels and included vehicles, weapons and munitions.[35] In February 2006 Chad and Sudan signed the Tripoli Agreement, vowing to cease support for each other’s respective opposition groups and inviting the African Union to monitor the agreement;[36] but behind the scenes both parties continued to maneuver and build alliances.
In April 2006, having brought the RDL together with several smaller Chadian rebel movements under the banner of the Front Uni pour le Changement (United Front for Change, FUC), Mahamat Nour laid siege to N’Djamena. FUC rebels dashed hundreds of kilometers across Chad from bases in Darfur and CAR and fought pitched gun battles with Chadian security forces on the streets of the capital city. With considerable assistance from the French military,[37] the takeover attempt was thwarted on April 13, with hundreds killed. The next day, President Déby unilaterally severed relations with Sudan.[38] Though the two countries renewed their pledge to expel rebels from their territories in July[39] and restored diplomatic relations in August,[40] the April attack continued to cast a pall over bilateral relations.
By May 2006, Chadian government backing for Sudanese rebel movements was increasingly overt, as groups including the G-19[41] faction of the SLA and the Justice and Equality Movement (JEM)[42] established bases in eastern Chad and canvassed for recruits in UN-managed Sudanese refugee camps, sometimes armed with laissez-passers signed by Chadian government officials.[43]
Meanwhile, across the border, Sudanese intelligence agents pushed the splintered Chadian opposition movements to unite under a single command.[44] Starting in mid-September 2006, Chadian rebel groups engaged Chadian government forces up and down the border, with Mahamat Nour’s FUC now fighting under the umbrella of yet another rebel coalition, the Union des forces pour la Démocratie et le Développement (Union of Forces for Democracy and Development, UFDD).[45] The Chadian Zaghawa rebels who had previously fought under the SCUD banner had reconstituted themselves as well, now identifying themselves as the Rassemblement des Forces Démocratiques (Rally of Democratic Forces, RaFD).[46]
As had been the case in April, French military aircraft are reported to have provided crucial aerial surveillance intelligence to Déby’s military commanders.[47] In Chad, Sudanese rebel groups from Darfur played a critical role supporting Chadian government security forces in some of the fighting against the Chadian rebels.[48]
Following a string of stinging military defeats in northeastern Chad in December, the FUC began negotiating with the Chadian government in mid-December, and on December 24 Mahamat Nour signed an accord with President Déby in Tripoli, Libya. Both sides committed to ending all military activity against each other and to releasing each other’s prisoners. Nour’s fighters were granted amnesty and were promised integration into the national army.[49] On December 25 the UFDD coalition, deprived of its most potent military constituent, united with the RaFD rebels and vowed to continue its fight against the Chadian government.[50]
The root causes driving the crisis in eastern Chad are multiple. They include conflict over land and natural resources, particularly water, in an area of environmental extremes where rain failure can seriously disrupt access to pasture and the success of agriculture. Beyond resource conflict, the destabilizing impact of the broader political tensions in Chad, the influence of the numerous armed groups in the region, many linked to the Darfur conflict, and the manner in which the Chadian government has responded to the insecurity are all driving conflict. At the community level, dispute resolution mechanisms have broken down.
These frictions are obviously necessary ingredients in an explosive mix, but communal tensions per se are not sufficient to unleash widespread communal violence.[51] Rather, the proximate cause of the atrocities that took place in eastern Chad in 2006 can be found in decisions made by the various armed forces and political leaders in the region in response to the increasing attacks from Chadian rebel movements. These include the government of Chad’s decision to withdraw the Armeé Nationale de Tchad (Chadian National Army, ANT) from the area, which produced a sustained security vacuum along the border.
In October 2005, the ANT began to redeploy forces away from border areas in southeastern Chad in order to fortify strategic points further to the north, such as Adré and Abéché, against rebel attack. By early 2006, Chadian army garrisons in Modoyna, Koumou, Koloy, Adé, Aourado, Borota, and Goungour stood empty,[52] allowing a variety of armed groups to operate unchecked to the southeast. Subsequent military redeployments to the border region, notably in the towns of Adé and Daguessa, have not been adequate in terms of force strength and geographic reach to have a material impact on militia violence.
The security vacuum that was created by the border redeployments in late 2005 persisted throughout 2006 and into 2007, with disastrous consequences for civilians. The relative absence of security forces in the border zone created the conditions for a violent proxy war to develop, as wider political forces from both Chad and Sudan attacked supposed supporters of their enemies and drew community self-defense militia into the dynamics of their struggles. As alliances—and violence–have taken on sectarian aspects, ethnic groups have become polarized.
Attacks in the southeastern border area typically target non-Arab civilians, and most have been attributed to militia groups referred to locally and in the international news media as the Janjaweed. However, it is increasingly clear that the term Janjaweed is routinely used by victims to describe any armed attacker, and is in fact a misnomer, particularly as used in the Chadian context. Historically, the term Janjaweed referred to criminals, bandits, or outlaws in Darfur. With the advent of the Darfur conflict in 2003, the term took on greater specificity, but remained ambiguous, encompassing at least two distinct types of armed forces: militia groups recruited, trained, armed, and supplied by the government of Sudan and used as proxy forces in the government’s military campaign against Sudanese rebel groups and primarily comprised of Sudanese and Chadian Arabs; and opportunistic armed elements taking advantage of the total collapse of law and order to settle scores, loot villages, and raid cattle and livestock.
Human Rights Watch has uncovered evidence linking some attacks against civilians in eastern Chad with known Janjaweed militia commanders[53] or with Sudanese government paramilitary forces known to include many Janjaweed militia members.[54] However, in many other incidents the identity of the perpetrators is unknown or witnesses assert that they are only able to identify their attackers as Arabs. In addition, some armed groups not necessarily directly supported and directed by the Sudanese government appear to be benefiting from the conflict in an opportunistic way by raiding livestock and attacking and looting villages in eastern Chad. Accordingly, Janjaweed is not the ideal term to use to characterize all armed groups responsible for attacks against civilians in this area. In this report the term “Arab militia” is used to characterize armed groups described by victims of violence as Janjaweed.[55]
Though it has proved to be difficult to determine the extent to which the Sudanese government is culpable for acts of militia violence against civilians in eastern Chad, sources in the Chadian government and military and other armed groups suggest that Chadian government officials may bear a degree of responsibility for these acts that goes beyond a failure to take preventive action to defend its citizens. While Human Rights Watch does not have clear evidence from areas along the Chad/Sudan border where it has recently conducted field research (Dar Tama in the northeast and Dar Sila in the southeast ), testimony from military sources about factional fighting in Faya in northern Chad, and Am Timan in the far southeast raises concern that Chadian security officials may have deliberately provoked inter-ethnic conflict in an attempt to weaken Chadian rebel movements.
In August 2006, Chadian security officials are reported to have exploited historical enmity between the Kamaya Goran and the Anakaza Goran in Faya, in northern Chad, by arming the Kamaya in a bid to destabilize the clan base of UFDD leader Mahamat Nouri, an Anakaza Goran.[56] Other military sources and a civilian official[57] alleged to Human Rights Watch that in November the government armed both ethnic factions in Am Timan, approximately 180 kilometers southwest of Goz Beida in southern Salamat province, in a dispute between Salamat Arabs and Kibet in which more than 200 people are reported to have been killed.[58] According to a high-ranking ANT officer, the Chadian government armed both sides of the ethnic divide in order to provoke violence between two groups it thought had allied themselves with the Chadian rebels.[59]
The conflict in Chad can be defined as an internal armed conflict, albeit a conflict with international dimensions.[60] All parties involved in the conflict in Chad are obliged to respect fundamental principles of international humanitarian law. This demands that all parties to the conflict distinguish at all times between civilians and combatants, and between civilian property and military objectives. Acts or threats of violence intended to spread terror among the civilian population, in particular murder, physical or mental torture, rape, mutilation, pillage, and collective punishment, are prohibited. The destruction of objects indispensable to the survival of the civilian population, such as foodstuffs, agricultural areas for food production, crops, drinking water installations and supplies, is also prohibited.[61]
Various militia groups including Janjaweed groups based in Darfur and Arab militias based in Chad and Darfur have raped and killed Chadian civilians, have looted and burned Chadian villages and stolen livestock and other property. Community-based Chadian self-defense groups have killed Chadian civilians. Self-defense groups and government of Chad-supported Sudanese rebel movements with bases in Chad have been responsible for the recruitment and use of child soldiers. The government of Chad has failed to take adequate action to protect civilians, has failed to bring perpetrators of human rights abuses to justice, and has allowed a climate of impunity to persist in eastern Chad. The government of Chad bears responsibility for abuses carried out by entities that receive its support or sponsorship, including Sudanese rebel groups and community-based self-defense militias.
Dar Tama is one of three administrative departments in Wadi Fira, a region in northeastern Chad with its capital at Guéréda, 165 kilometers northeast of Abéché. Dar Tama is home to an ethnic Tama majority and significant Arab and Zaghawa minorities. The Tama and the Zaghawa are non-Arab ethnic groups that can be found on both sides of the Chad-Sudan border. Prominent among the Zaghawa of Dar Tama are two subclans: the Bideyat, to which President Déby belongs, and the Burogat, closely related to the Goran ethnic group. Historically, relations between the Tama and the Zaghawa have been strained, though the two groups coexisted peacefully enough to permit intermarriage until underlying tensions exploded in the second half of 2006, when dozens of civilians were killed and thousands displaced in communal violence informed and inflamed by the political dynamics of armed rebellion in Chad.
Exact figures on fatalities are difficult to obtain,[62] but Tama authorities from one of the 14 cantons in the department compiled a list of 44 Tama men they said had been killed since September 16, 2006. [63] A traditional leader from the canton in question claimed that all of the dead had been killed by Zaghawa gunmen, and that Tama men were specifically targeted because they were suspected of being Chadian rebels or rebel sympathizers.[64]
“Things started to get especially bad in September 2006, when the [Chadian] rebels went to Aram Kollé,” he said, referring to the mountainous area near the Sudan border where Chadian rebels fought with ANT forces in mid-September. “Now [the Zaghawa] try to kill us when they can. ‘You are rebels,’ they say. They want to kill us all.”[65]
The increasing violence in Dar Tama is reflected by an increase in the numbers of displaced persons in the area. In August 2006, the United Nations High Commissioner for Refugees (UNHCR) received reports of attacks against Tama civilians by the Zaghawa in the Guéréda area, with 1,200 Tama fleeing to Goundo, a village 30 kilometers north of Adré.[66] On October 24, approximately 3,300 Tama and Mararit[67] civilians crossed into Sudan from Dar Tama, after Zaghawa sought retribution for the killing of a Zaghawa woman by a Tama man.[68] Displaced civilians also began to congregate in Guéréda, the nearby town of Kounoungo and two UN-managed refugee camps in the area, Mille and Kounoungo, where the number of Tama displaced persons jumped from 49 on October 30 to 1,861 on November 22, 2006.[69] According to a Sudanese refugee leader in Kounoungo camp, Zaghawa attacks against Tama civilians have emptied out villages in a 10-kilometer band north of the camp.
“If you go to these villages you will not find any man during the day, only women and children,” he said. “Even now, during the harvest, you will find no men in the fields, just women working. The men are hiding. They are afraid that they will be killed.”[70]
Recent politics appear to be the key to the violent degradation of Tama-Zaghawa relations, particularly since the rise of two Chadian insurgent groups led by Tama individuals. Mahamat Nour, who founded the RDL (which was later incorporated into the UFDD) in October 2005, was born in Kounoungo, outside of Guéréda. Mahamat Garfa, who founded the Alliance Nationale de la Résistance (National Resistance Alliance, ANR) in 1994, was born in Faréh canton, south of Guéréda.[71] Perceptions of Guéréda as a bastion of rebel subversion appear to be contributing to the tensions. On the other hand, the fact that many of the local civil administrators and police officials are Bideyat Zaghawa has led to a perception among the Tama population that local officials are on the side of the Déby administration, which they perceive as sectarian.
Despite fears on the part of government officials of Chadian rebel infiltration into Dar Tama, rebel activity in the area has been relatively infrequent, though aggressive. On January 20, 2006, more than 100 RDL rebels in 20 pickup trucks stormed Guéréda from bases in Darfur and kidnapped five people, including the prefet (provincial administrator); they shot and wounded five others[72]and reportedly released prisoners from the local prison.[73] In early February 2006, gunmen presumed to be Chadian rebels abducted two UNHCR staffers from their compound in Guéréda and began driving them toward Sudan, but were forced to abandon the effort when their vehicle blew a tire.[74] On December 1, 2006, RaFD rebels temporarily seized Guéréda as part of a widening Chadian rebel offensive against government forces.[75]
According to a 50-year-old Tama farmer in a village east of Guéréda, being Tama can be dangerous, especially since Chadian rebels stepped up operations against the Chadian state.
“Even just to go to the next village, we have to hide in the trees and look out for the men on horses,” he said. “Since Ramadan [September 25 to October 23] they want to eliminate our ethnic group, because of the Tama rebellion. If they leave us alone, they think we will all join the rebels, so now they want us dead.”[76]
If the Zaghawa attacks against the Tama are in fact part of a counter-insurgency strategy, either formally on the part of the government of Chad or under its agents, or informally as a spontaneous civilian response to the rebellion, the strategy appears to have backfired: instead of deterring support, the violence appears to be spurring some Tama civilians to join the rebels.
“All the men are dead or have gone to join the [Chadian] rebels,” said a Tama community leader in Guéréda. “If they stay here they are dead, so it’s safer for them to be with the rebels.”[77]
During its research mission, Human Rights Watch received reports of Tama attacks against Zaghawa civilians, but was unable to corroborate the allegations.[78]
Tama individuals in villages around Guéréda describe widespread violent attacks by Zaghawa gunmen, from both the Burogat and the Bideyat subclans. According to eyewitnesses, the attackers are sometimes in uniform, sometimes in civilian clothes or partial military uniforms, and usually travel by horseback in small groups of two to five. Zaghawa gunmen have killed Tama civilians in the course of livestock raiding and other acts of theft, and sometimes engaged in gun battles with village-based Tama self-defense forces,[79] accounting for an unknown number of the casualties in the region. Women tended not to be killed, which Tama leaders said was due to the fact that Zaghawa attackers aimed to deprive the Chadian rebel movements of able-bodied fighting-age recruits. Though Tama from Dar Tama have been recruited into the Chadian rebel movements, Human Rights Watch did not find Chadian rebel groups to be active on the community level in the region—while many Tama openly sympathized with the insurgency, they also wondered why the Tama rebels had failed to come to their defense in the face of widespread killings.[80]
Both Tama and Zaghawa interview subjects put forth a number of explanations for the sudden increase in communal violence in Dar Tama, but the most commonly cited involves an incident that took place in late June in Obé village, located 12 kilometers southeast of Guéréda in Faréh canton. According to a 52-year-old Tama man from Obé, the violence began after two Zaghawa men robbed a Tama man who had just returned from the market.
“The people in Obé were chasing the Zaghawa to get the stolen things, and then the Zaghawa turned around and shot at the Tama,” the man said. “One of the Tama was shot in the leg. He fell down and acted like he was dead. But he had a gun. The Zaghawa came to take his gun, but he was still alive and he killed them both.”[81]
Tama eyewitnesses of the Obé attack reported that a large force of Zaghawa armed with automatic weapons encircled Obé village on July 4; some of the Zaghawa were said to be wearing civilian clothing, others wearing military uniforms or parts of uniforms.[82] One 40-year-old Tama eyewitness described a scene of indiscriminate violence:
“I was eating breakfast and someone came to me and said, ‘The Zaghawa have circled the village,’” he said. “If you could run, you ran. The Zaghawa started shooting into the houses. They shot at the people who were running away. They said that we were all [Chadian] rebels.”[83]
A medical team from the International Medical Corps (IMC), an international non-governmental organization, treated the wounded from Obé and reported that twenty people had been killed and nine seriously injured. According to the IMC, ethnic Gorans[84] armed with machine guns and rocket launchers surrounded Obé and opened fire indiscriminately.[85] Some eyewitness testimony suggests that the Tama of Obé fought back against their attackers, perhaps even with automatic weapons, but in any event the village defenders were quickly overwhelmed. Human Rights Watch received no reports of Zaghawa casualties from the violence in Obé. The incident prompted an exodus of 300 Tama families across the border into Sudan.[86] Many others took refuge in the Guéréda area.[87]
One of hundreds of Tama displaced persons living on the outskirts of Guéréda recalled that previous problems between Tama and Zaghawa in Obé usually concerned stolen cattle, but that the Zaghawa men who attacked Obé in July were not thieves.
“They shot at the people running away; they followed us as we ran to kill us,” he said. “They only came to kill, not to steal. Before they always stole, but that day was just for killing.”[88]
Tama interviewed in and around the town of Guéréda report an increase in the Zaghawa theft of Tama cattle since the Obé attack, and also note a higher rate of accompanying violence.[89] A 45-year-old Tama woman from a village in Faréh canton who was taking refuge at Kounoungo camp said her sister was killed by Zaghawa gunmen while resisting a robbery.
“I was sleeping, then when the sun came up I woke up to prepare tea,” she said. “Then I heard shots. I went into the garden and saw the men. When my husband heard the shots he immediately fled, but I couldn’t leave the children so I stayed. The men entered the house; they did me no harm but they took everything we had. In the same compound, my sister was murdered. A man attacked my sister to take her things. She said no. He killed her.”[90]
Some Tama villagers have armed themselves to fight against their attackers. A 35-year-old Tama man in a Tama village in Faréh canton said his brother was killed after he pursued a small band of Zaghawa gunmen who had stolen his animals.
“His name was Abdullah Adam,” the man said. “They were stealing his flock of goats. He had gathered them together and they stole them. He followed them with bow and arrow and they shot him.”[91]
In many instances, victims of violence offered no resistance. A seven-year-old Tama boy interviewed in Guéréda hospital said he was minding a flock of goats on November 5 in Mine Herat, a village outside Guéréda, when he was shot in the penis by a gunman, who also shot and killed his 25-year-old cousin.
“There were two of them,” the boy said. “They took everything. They shot my cousin too.”[92]
Women and men alike are reluctant to discuss rape and other forms of sexual violence, rarely volunteering information about rapes and often euphemizing, allowing, for example, that a woman had had her “clothing torn” when in fact she had been raped. Despite this, Human Rights Watch received reports of rape in Dar Tama. Given the social stigma attached to rape in Chadian society, the incidence of rape is likely to have been higher than what was reported.
The incidents of rape and sexual violence reported to Human Rights Watch appeared to be both opportunistic, with attackers attacking women when they are in the fields, and also to have occurred in the context of broader armed attacks. In one Tama community outside of Guéréda[93], village elders reported that a young girl was raped in an attack by Zaghawa, who claimed they were looking for Chadian rebels.
“They came to the village and said that we are all rebels, but it’s not true. They see the men and they say, ‘you are rebels,’” he said. “The women go to fields and harvest, they go to the market, they fetch water; if the men go, they will be killed. So the women go, but they are raped. One girl is pregnant. When the baby is born, we will accept it. We have no choice but to accept: the baby is innocent.”[94]
According to a 52-year-old farmer from Obé who has taken refuge in the wadi (seasonally dry riverbed) outside of Guéréda with his flock of goats and about 100 other displaced people since early October, harvesting crops can be dangerous for Tama women.
“It was a good crop this year but we couldn’t harvest because [it was] too dangerous,” he said. “So we took our animals and left the crop in the field. The women can go and harvest but not the men, because the men will be killed. But the women are raped. Even now, they beat the women and rape them.”[95]
Armed groups active in Dar Tama have systematically looted villages of civilian property, with the primary target in most cases being livestock. Tama witnesses allege that in 2006 cattle theft by Zaghawa in Dar Tama became increasingly frequent, brazen, and accompanied by violence. According to a chef de village (village chief) in a village of 148 huts between Mille and Kounoungo camps, robbery has become an everyday occurrence.
“All of our animals have been stolen by the Zaghawa; all we have left are the donkeys… and the dogs,” he said. “There are some cattle in the wadi outside the village; the boys must sleep there to watch them. If [the Zaghawa] can see it, they will take it. And they kill. We are living in fear. When I go to sleep at night I close my eyes tight.”[96]
According to this village leader, the first time the Zaghawa attacked his village during broad daylight was 10 days before Ramadan (September 14), when they took ten head of cattle. Since that time his village was attacked four more times, with a total of 101 head of cattle stolen.
“There was always a problem with the Zaghawa, but before, they came and they stole from us but they hid, they were ashamed, they did it the way a thief would do it, at night,’” he said. “Now they don’t act like what they are doing is wrong. They come during the day and they steal.”
The scale of the livestock looting had become so great that by September, many Tama from villages in the vicinity of Kounoungo camp, a UN-supervised refugee camp, brought their animals into the camp at night to protect them from theft.[97] According to a refugee camp leader, the Tama take refuge in the camp because they are afraid that if they stay in their villages they will be attacked.
“They bring the harvest into the camp so that it will be safe, and they bring their sheep and even some cows, the only cows that are left to them after all the looting, into the camp,” he said. “Much of what they have has already been taken. Now they are selling their animals in the camp for a cheap price because they just want to get rid of their animals. They know they will be targeted for their cattle so they want to at least get some money for them.”[98]
The wave of livestock thefts that has swept over Dar Tama is not restricted to Tama villages; Arabs (who are also heavily represented among the Chadian rebels) say they too have been victimized.
“It’s been happening in our villages every day, or every week,” said an Arab woman from Gurjuareh, north of Kounoungo camp. “They don’t kill, only steal. They are from the Chadian army—Zaghawa military men. They wear uniforms, come on horses, sometimes three of them, sometimes seven or eight. They take the cows, the bulls, the goats. There has been much trouble this year, but the last three months the trouble got much worse.”[99]
Many persons in Dar Tama report that Chadian government and police officials have done little to stop the violence against civilians, and that investigations and prosecutions of attacks are rarely undertaken. The failure of Chadian government officials to condemn the increasing violence in the Guéréda area, let alone investigate and bring to justice alleged perpetrators, amounts to official tolerance, and encourages further abusive behavior.
Above and beyond indifference and inaction, however, local people also allege that the Chadian authorities are complicit with the Zaghawa perpetrators of attacks. Several Tama eyewitnesses to communal attacks allege that Zaghawa officials had distributed arms and/or ammunition to Zaghawa civilians.[100] A chef de village near Kounoungo camp reported.
“The government helps them,” he said. “They don’t steal, but they defend the other Zaghawa who steal. If the bandits run out of bullets, the military will give them more.”[101]
Local people also suspect that the government is involved in the rash of thefts that plague the area. Humanitarian vehicles stolen in Guéréda have been found in the possession of Chadian government officials in eastern Chad.[102] Other stolen humanitarian vehicles have been reported to be in the possession of Sudanese rebels with known connections to the Chadian government, such as the G-19 faction loyal to Khamis Abdullah, which has been active in the border area south of Adré and in West Darfur.[103]
Many Tama live in fear of local government and military officials, and several Tama community leaders only agreed to be interviewed under cover of darkness, with strict guarantees about confidentiality. Others refused to speak at all, fearful of violent reprisals by Chadian security forces.[104]
“We are afraid of the government, the police, the gendarmes. They all know what is happening, but they do nothing,” said a Tama chef de canton[105] from a village outside Guéréda. “They protect their brothers.”[106]
Dar Sila is one of four administrative departments in Ouaddaï, a region in southeastern Chad with its capital at Abéché. The administrative seat of Dar Sila is Goz Beida. Dar Sila is home to a heterogeneous non-Arab majority, with Dajo and Masalit the most numerous among many other non-Arab ethnic groups, and significant Arab minorities.
Relations in Dar Sila between Arab and non-Arab ethnic groups have been characterized by longstanding grievances over land and access to water, but inter-communal relations deteriorated dramatically in 2006, as militia attacks against civilians became increasingly commonplace, with dozens of villages looted and burned, leaving civilian areas alternately depopulated and overflowing with internally displaced persons. In one particularly bloody week more than 60 villages were attacked, at least 220 villagers were killed, and unharvested fields of grain were burned.[107] More than 90,000 Chadian men, women and children abandoned their homes in eastern Chad in 2006, the vast majority of them in Dar Sila department,[108] where at least 15,000 people were displaced in the month of November alone.[109]
A complex set of underlying tensions conspired to create the conditions for the violence in Dar Sila, including competition for land and other resources, the failure of dispute resolution mechanisms and a steady influx of small arms into the region. However, it was the withdrawal of Chadian military forces from border garrisons south of Adré in late 2005 and early 2006 that was the critical catalyst for the violence. The resulting security vacuum allowed Arab militias to carry out cross-border attacks against Chadian civilians virtually unchecked. As Arab militia attacks continued into April and May 2006, victims of violence increasingly reported that the attacks originated in Chad, not Sudan, and were carried out by Chadians, in many cases former neighbors, friends and associates.
In the absence of any substantial military or police presence provided by the Chadian government, many villages in Dar Sila organized self-defense groups to discourage and defend against militia attacks. These groups, made up of men and boys, arm themselves primarily with spears, knives, swords, poison-tipped arrows, carved clubs and boomerangs. However Kalashnikov assault rifles—coveted but expensive, especially for Chadian peasants--are increasingly finding their way into self-defense force arsenals.[110]
In previous research missions to Dar Sila in January 2006 and April 2006, Human Rights Watch found that self-defense forces in the area aligned themselves with those in neighboring villages, each agreeing to defend the other in case of attack. More recently, alliance building has appeared to be taking place on a much larger scale. Numerous Arabs in Dar Sila report that non-Arab members of the Muro, Dajo, Dagal, Kibet and Rumah ethnic groups gathered in September in Djorlo, in the Kerfi area, south of Goz Beida, to forge a mutual defense agreement against Arab tribes in the area.[111] Many non-Arabs (Dajo and Muro specifically) allege that Chadian Arabs have joined a cross-border wihida Arabia, or “Arab Union,” which reportedly calls for dues to be paid in the form of community participation in militia raids.[112]
Taken as a whole, recent militia attacks have polarized ethnic identity in Dar Sila. Chadian Arabs are far a monolithic group, but civilians from Arab ethnic groups in Dar Sila have come to be stereotyped as Janjaweed, a term borrowed from Darfur, by virtue of the ethnic pattern of recent militia violence. The prevalence of this conception, oversimplified and formulaic as it may be, has contributed to recent ethnic-based attacks against Arab civilians in Dar Sila.
Meanwhile, the Chadian government’s support for the activities of Sudanese rebel groups in the region has accelerated the polarization of ethnic identity.[113] Following the Chadian rebel assault on N’Djamena in April 2006, Sudanese rebels began to support Chadian self-defense groups, both formally and informally, in some cases offering tactical advice and in others organizing, training and selectively arming village-based self-defense groups. Self-defense groups that had received support, training or sponsorship from Sudanese rebels came to be known in Dar Sila as “Tora Boro,” another term borrowed from Darfur, where it was originally applied to the Darfur rebel groups by the Sudanese government and allied militias.
The reality is that throughout 2006, militia attacks in eastern Chad showed persistent signs of ethnic bias, with most of the victims coming from non-Arab tribes such as the Masalit and Dajo (cross-border tribes that have also been the targets of Arab militia attacks in Darfur) and eyewitnesses unfailingly describing their attackers as Arab.[114] The tendency for violence to skirt Arab villages, even in hard-hit border areas that had largely been abandoned due to incessant raids, led many in Dar Sila to conclude that Arabs enjoyed de facto immunity from attack,[115] and were in fact Arab militia accomplices.
With Chadian civilians stereotyped as Janjaweed and “Tora Boro” inside their own country, it is apparent that incursions from Sudan have been both political and military in nature, and that both are having a deadly impact on communal relations in eastern Chad. However, the prevailing ethnic stereotypes are far from absolute. The supposedly Arab militias that have been committing atrocities in Dar Sila department include many non-Arabs in their ranks, such as the Ouaddaï[116] and the Mimi.[117] Even some among the majority Dajo have been storming villages in eastern Chad, carrying out attacks against their ethnic kin.[118] While there is a strong ethnic pattern to recent militia violence, ethnicity is not the sole consideration guiding the makeup of militias, with civilians in Dar Sila aligning themselves with the various armed groups operating in the region for political or economic reasons, or simply to ensure their own survival.
Dogdoré, a majority Dajo village 120 kilometers east of Goz Beida and 20 kilometers west of the Sudan border, has been at the center of two distinct waves of violence in 2006, one in mid-April, and a second in early October that swept westward toward the town of Koukou-Angarana.[119]
Though militia violence is not new to the Dogdoré area,[120] it is possible that a petty disagreement in a market in Djimeze,[121] west of Dogdoré, catalyzed the communal killings that commenced the next day. According to an account that is often repeated in the Dogdoré area and elsewhere, a Dajo man in Djimeze refused to pay a fee or a tax or a sum (depending on the account) to an Arab merchant. The two men got into an argument, and when a “Tora Boro” got involved, the argument escalated into a fist fight.[122] The next day, October 4, an Arab militia raided Djimeze, killing one civilian and wounding three; both Djimeze and the nearby village of Marfakatal were looted and burned. For the next five days, Arab militia raided and looted a string of non-Arab villages west of Dodgore, including Ayande, Khashkash, Kamour, Ambache, Djamra, Romalie, Adiro, Mouraye, Diri, Dabanai, and Djedide.[123]
On October 8, the wave of violence hit Tiero, a Dajo village with a large population of displaced persons and a well-armed and well-organized self-defense force. Nine civilians were killed there, including one woman; thirteen others were wounded and twenty-five houses were burned.[124] The next day, Tiero was secured by a large force of soldiers from the ANT garrison at Daguessa, 15 kilometers east of Dogdoré, apparently inhibiting further militia attacks.[125] Also arriving, though too late to help defend against the attacks, was a Dajo self-defense force from Kerfi, to the west, under the leadership of the Djorlo-based militia leader Saleh Makayeh.[126]
Though it is difficult to draw a comprehensive portrait of the militia bands behind the attacks in the Dogdoré area, the testimony of a Dajo man from Djimeze who was abducted after his village was attacked on October 4 sheds some light. According to this 73-year-old farmer, he spent one week with a group of about 50 armed men in a farik [Arab village] located approximately four hours from Djimeze by foot. Among his captors were men from various Chadian Arab tribes, including the Salamat, the Hemat, the Beni Seit and the Awatfi, some of whom he knew from Djimeze.
“I had known them since I was young,” he said. “I couldn’t believe it. We grew up together, but they were like strangers.”[127]
Each day approximately 20 men armed left the farik on horseback and returned at night with stolen donkeys laden with grain and other loot. Each night the members of the militia selected a village to be targeted the next day, and decided which group among them would carry out the attack. At times, arguments broke out between the older men in the unit, who had misgivings about the violence, and younger fighters, who felt the attacks were justified.
“The older men would say, ‘What we’re doing is not good,’ he said. “The young Arabs with bad parents would say, ‘My brother is dead, my father is dead, the Dajo should burn.’ Or they would say, ‘We have our wahida Arabia,[128] and every chef de farik must carry his share of the burden.’”[129]
While pillage was clearly a motive, the militia raids appear to have been directed by specific political agendas as well, as suggested by statements attributed to the leader of the Arab militia band, a man called Abdul Haq who did not live in the farik but could be summoned if necessary.
“He [Abdul Haq] came one day with seven armed men on horseback and told the Janjaweed not to kill women and children and old people,” the Dajo man said. “‘All the young Dajo men are Tora Boro; only kill the young men,’ he said.”[130]
When the militia raided Djimeze they clashed with a self-defense group there and four were killed; only 18 returned to the farik. The next day the militia attacked Tiero and shortly thereafter the Dajo man was released. [131]
According to eyewitnesses in Tiero, their village was attacked on October 8 by a militia made up of local Arab tribes—Salamat, Hemat, Mafaza, Borno—as well as members of the non-Arab Mimi and Ouaddaï tribes. The attackers were mounted on camels and horses, wore khaki Sudanais (Sudanese Armed Forces (SAF) uniforms) and were armed with automatic weapons. Some among them were known in Tiero, including the alleged chef de guerre, Ahamad Bechir, a Salamat Arab from the nearby village of Marena.[132]
Members of the self-defense force in Tiero say the militia came from the west over a rocky ridge and entered Tiero in a sparsely populated area near the main east-west road, where they burned three houses and killed three civilians, including one woman, but quickly encountered armed resistance. The militia subsequently swept to the south, away from the village defenders, where they burned another 22 houses and killed five more civilians. The leader of Tiero’s self-defense force, Hassan Yunis Isaak, believed that the militia attacked Tiero specifically to kill him, because his prowess as a fighter inhibited their ability to carry out attacks in the area. According to Yunis, none of the members of his self-defense force were among the casualties.[133]
The frequency of attacks in the Dogdoré area abated in mid-October, allowing displaced civilians who had fled their homes to take trips back to their abandoned villages to recover food, clothing and personal items, sometimes buried beneath the dirt floors of their huts. These displaced persons were subject to attack; a 60-year-old man was murdered on October 27 after he returned to Djedide village, which had been abandoned, to recover a bag of grain.[134]
On December 15-16, attack on villages in the area resumed, this time on the Koukou-Angarana end of the axis, where an Arab militia attack left about 30 dead among local villagers, refugees and internally displaced persons and another 30 wounded. On December 16, ANT forces countered the attack in heavy fighting around the village of Habile, a major center for displaced persons, where a total of 22 villagers and internally displaced Chadians were killed and 93 homes were burned. More than half of the 9,000 internally displaced people taking refuge in and around Habile subsequently moved toward Koukou-Angarana.[135]
On November 4, militia struck Kerfi, 45 kilometers due south of Goz Beida, an area that had not previously been touched by violence. Over the next two weeks, 67 villages in a triangle from Kerfi to the northern villages of Tamajour and Koukou-Angarana came under attack, with an estimated 267 people killed.[136] Dozens of villages were burned and looted, leading to a steady movement of civilians north to Goz Beida and also towards Habile and the UN-managed Goz Amir refugee camp near Koukou-Angarana. As in previous round of militia violence elsewhere in the department, the overwhelming majority of victims came from non-Arab villages. However, an attack that took place three weeks before the widespread violence in the Kerfi area did not conform to precedent, and signaled instead a dangerous evolution in the pattern of violence in Dar Sila.
On October 13 at approximately two o’clock in the afternoon, a Dajo militia attacked the Arab village of Amchamgari, west of Kerfi, killing seventeen and wounding seven.[137] Eyewitnesses said that the attackers came on foot, wearing a combination of army camouflage and civilian clothes. Some were armed with automatic weapons, but most carried spears or fought with poison arrows. A 53-year-old Salamat Arab who was shot in the foot during the attack said he lived in Amchamgari for 15 years and never had a problem with his Dajo neighbors until that day.
“I was sleeping under a tree and my children came running and said, ‘Father, we have to run! They’re attacking us,’” he said. “But it was already too late to run. They were shooting into our village. Some fell down dead right away; others were wounded. They started burning our houses. I got ready to fight. They made a war cry, ‘Ak, ak, ak, ak, ak.’ They said, ‘Jahao Doom!’ and ‘kill the Arabs!’”[138]
Arab leaders in the Kerfi area and elsewhere and eyewitnesses in Amchamgari claim that a Dajo self-defense force based in Djorlo was responsible for the attack, and named Saleh Makyah, the leader of Djorlo’s self-defense force, as the chef de guerre.[139] Traditional leaders in Kerfi, including Hissene Ibrahim and Goni Issah, were also frequently mentioned as having been involved in directing the attack.[140] According to a Borno Arab chef de fraction,[141] the Amchamgari raid was an act of frustration on the part of the Dajo self-defense force.
“During Ramadan les Noires went to defend Tiero, but the fighting was already over,” he said. “They did not join the fight. I don’t know who attacked Tiero, but it was not us. Now the Africans came back and they were angry so they made war against the Arabs here in Kerfi. They arrived back from Tiero and they were angry and they made war against us; they burned a farik.”[142]
A 46-year-old Salamat Arab who has one wife in Amchamgari and another wife in Adjoup, a nearby farik, voiced a sentiment that is quite common among Arabs in the Kerfi area: that the attack on Amchamgari was the direct result of an oath taken during Ramadan in Djorlo by local Dajo, Muro, Kibet, Rumah and Dagal, all non-Arab tribes.
“They swore on the Koran that they wouldn’t let the Arabs live among them,” he said.
The Amchamgari attack took place on October 13, but the Dajo chef de canton in Kerfi traced the beginning of the problems with Arabs in the surrounding area to October 14, when Arab gunmen allegedly ambushed a group of Muro men on the road between Djorlo and Djereme.
“They [the Arabs] just wanted to kill the blacks and leave,” he said. “There was no theft involved then.”[143]
Arab-Dajo violence flared up once again on October 26, after Arab livestock crossed through the Dajo village of Am Derees, near Louboutigue, and mixed with Dajo livestock. In sorting out the animals one Dajo man was killed and four were wounded. Sudanese rebels in the area affiliated with the G-19 faction of the SLA but referred to as “Tora Boro” transported the wounded to Goz Beida hospital.[144]
When Kerfi itself was attacked on November 4, it marked the beginning of two weeks of horrific communal violence in the area, during which time dozens of non-Arab villages were raided, looted, burned and abandoned. Dajo civilians recounted how Arab neighbors they had known for years suddenly appeared in their villages with automatic weapons, burning huts, stealing cattle and killing those who resisted.
“We had good relations with the Arabs before--never this,” said a Dajo man who stayed behind to defend his village after it had been abandoned. “They’re burning and looting villages all over the area.”[145]
On November 5, thirty-five civilians were killed and twenty-eight wounded in a particularly brutal attack on Agurtulo, a Dajo village west of Kerfi, according to local authorities.[146] A very old woman from Agurtulo was separated from her family in the pandemonium that followed the attack and arrived in Kerfi alone, on foot, on November 12.
“I don’t know where my children are,” she said. “The day before yesterday I saw my children fighting with bow and arrow. I want to go back to my village and die.”[147]
Two were killed and five wounded when the village of Tamajour was attacked on November 7, including one man, said to be mentally ill, who was burned to death in his hut.
“The force that attacked us was mixed,” said a 40-year-old Dajo farmer from Tamajour who was recovering from a gunshot wound to the foot in Goz Beida hospital. “Some were from nearby in Lubane, and some were strangers. They came, burned Tamajour village, burned our fields, and they left. We lived with the Arabs from Lubane for 25 years. Why would they do this?”[148]
On November 7, Djorlo, which Arabs in the Kerfi area connected to the mid-October Amchamgari attack, was attacked by a large Arab militia force; 36 villagers were killed and 22 were wounded. The wounded had to wait until the following afternoon to be transported by ambulance to Goz Beida hospital, while the dead were buried in four mass graves. [149]
“At two o’clock in the afternoon I heard the first gunshots,” said Djorlo’s chef de village, Haroon Daoud. “They wore khaki uniforms, or jellabiya,[150]some with turbans with their faces covered, armed with Kalashnikov. They were on horses. Some of them we knew—Awatfi Arabs. They confederated with the Sudanese; the Sudanese that come here and stay with relatives before they steal our cattle.”
Apparently anticipating violence, many people in Djorlo buried grain and other valuables under the dirt floors of their huts prior to the November 7 attack, and in subsequent days many returned to retrieve what they could. On November 10, Habib Mehajir, 24, Abdullah Hissein, 20 and Musa Mahamat, 16, three of Haroon Daoud’s children, were killed in Djorlo as they defended the village against looters, who came with camels to carry away stocks of grain.
Following the initial wave of militia attacks on villages in the Kerfi area, civilians sought the safety of large towns such as Kerfi and especially Habile. Militia groups apparently took the opportunity to loot the empty and sometimes partially burned villages in surrounding areas. A 49-year-old Dajo man from Andrezeh who evacuated his family following a November 7 militia attack returned to Andrezeh on November 11 to retrieve grain. He found a dead man.
“I started to bury him but they shot at me,” said the man. “I ran away. I heard later that he came with his brother and the Janjaweed killed him but his brother escaped. They had come back to get grain.”
On two occasions on November 13, in the morning and later in the afternoon, Human Rights Watch came across a militia apparently looting Andrezeh, adjacent to the thoroughly razed and burned village of Louboutigue, 35 kilometers southeast of Goz Beida. In both instances, approximately fifteen to twenty men on foot and four to five men on horses, all of them armed, scattered at the sound of an approaching vehicle.
After a lull of several weeks, violence returned to the Kerfi area in early December, when five civilians were killed and three wounded an attack on Agourtoulou village.[151]
When the village of Koloy, with a pre-conflict population of 1,904, became a temporary home for 10,000 to 12,000 Chadian civilians fleeing Arab militia attacks in early 2006 it was primarily due to geography. Koloy is located 100 kilometers northeast of Goz Beida and, crucially, just south of wadi Kadja, the dry riverbed that coincides with the Chad-Sudan border along much of its length and represents, in the eyes of many local Dajo civilians, a barrier, if only psychological, against Arab militia attacks.
In spite of the establishment of an international humanitarian presence in Koloy, displaced civilians began leaving after the nearby village of Modoyna came under attack on May 27. Some took refuge in Gouroukoum, two kilometers outside of Goz Beida, and others crossed the border to Habila, Sudan in June.[152] On October 14, an Arab militia once again staged an attack in the area, and six women were gang-raped in the fields on the outskirts of Koloy.[153] Koloy itself was attacked and burned on November 4, along with the nearby villages of Faradjani, Marmadengue, and Kerwajb.[154] Koloy was attacked again on November 7, and once again on November 11, when a large militia force on horses and camels was accompanied by two vehicles. The last attack was the most violent, with 17 villagers killed and 25 wounded, and some of the victims reportedly dragged to death behind the cars. The violence was so brutal that substantially all of Koloy’s inhabitants, some 10,000 people, fled to Adé. For many of them it was the second time in 12 months that they had been forced to flee their homes.[155]
A 33-year-old man who was wounded in the November 11 Koloy attack said members of a militia he characterized as Janjaweed, some of them armed with heavy weapons, came from the north on horses and camels and devastated the village.
“They killed my little sister, Zahar Abakar,” he said. “She was three years old. My father took her and ran from the village, but the Janjaweed followed behind him and he was shot in the arm and he couldn’t carry her. I went back at night to find her but I only found her body. I buried her, but it wasn’t a proper burial.”[156]
Many of the temporary residents of Koloy had experienced militia attacks before in their areas of origin, but many said that the November 2006 attacks were unusual in their brutality. Survivors describe the elderly being burned alive in their huts and people being chased down by an armed horsemen and shot to death. One man had his eyes gouged out with a bayonet after his attacker’s Kalashnikov misfired.
“I was in the fields, and I heard gunshots in the village,” said a 21-year-old Dajo man who was injured in the November 4 attack. “I came to the village and got my baton. I was shot in the right arm while trying to escape. … There were a total of six dead and eight wounded, including two women. They tied two women up and burned them to death in their hut—they wanted to steal their blankets and the women begged them not to. Deyka Dokosheh was one of the women.”
Aside from the degree of brutality, the November attacks in Koloy were similar to many others that have taken place along the border: the raid was carried out by a mounted force, some on camels, others on horses, some dressed in civilian clothes but the majority in uniform, wearing red berets. Many among the attackers once lived in the area. A 22-year-old man injured in a November 7 militia attack on Koloy said he knew one of the attackers well.
“He was Chadian Arab,” he said. “I knew him mostly because I saw him in the market, maybe for the first time six or eight years ago. We drank tea. Then he left, I don’t know when, but I stopped seeing him. And then I saw him on Tuesday. I was astonished to see him there. We used to be close before, but now his character has changed, he is complicit with his Arab brothers, and transformed into a Janjaweed.”[157]
Sudanese rebels with the JEM had established a training camp outside of Koloy that was used to prepare displaced Dajo men for military service as “Tora Boro” fighters, and it appears that these forces provided some degree of protection for the people of Koloy.
“The Tora Boro defended, but there were not enough of them,” said a 21-year-old Dajo man who was wounded on November 11. “They knew they had no chance to fight against the Janjaweed when they came in. The Arabs had many weapons. But there is a mountain nearby and after we escaped to the mountain, the Tora Boro fought and stopped the Janjaweed from following us there.”
On November 13, civilians attempting to flee Koloy were pursued by gunmen to within eight kilometers of Adé.[158] Sudanese Arab militias and Chadian Arabs attacked Koloy again on November 26 and 29, along with the nearby villages of Modoyna, Thireh, Tendelti, Djerena, Djedide, Koumou, and Mormadenga; approximately 2,000 Chadian civilians fled across the border to Arara, Sudan.[159]
Bandikao, an ethnic Muro village 90 kilometers south of Goz Beida, has twice been wracked by communal violence, the first time in 2003 and the second time on November 4-5, 2006, when Arab nomads who pass through the area each year at the end of the rainy season killed 56 people and wounded another 41. According to both Arab and Muro sources, 26 Arabs were also killed in the fighting.[160]
An Arab nomad leader familiar with the situation in Bandikao explained the November fighting as the continuation of the violence that broke out in the area in 2003, with the difference being that in 2006, the Arab nomads wore uniforms and were armed with automatic weapons, whereas in 2003 they wore civilian clothes and fought with primitive weapons.[161] A Salamat Arab leader said that the violence in Bandikao started on the festival day of Eid ul-Fitr,[162] 2003 when a Muro man attacked an Alawouni Arab. A Dajo traditional leader in the area who adjudicated the 2003 conflict agreed that the Muro were found to have been at fault, and that several had been jailed for their actions, though they had subsequently been released.[163]
Although the antecedents may be murky, many of the facts of the violence in November 2006 are known. According to local authorities in Bandikao, Arab nomads on their annual migration arrived in the Bandikao area on October 31 and set up a temporary camp nearby. On November 2 a small group bought 20 sacks of grain in the nearby village of Jinjar. Then on Saturday, November 4, members of the same Arab tribe arrived on the outskirts of Bandikao and found two young shepherds, Abdelharim Ahamad, 15, and Aroon Idriss, 12, tending their flock.
“[The Arabs] seized the two boys and beat them, then they took their arrows and broke them in half, and said, “Go and tell your father to come find us here,” said a 44-year-old man who was wounded in the subsequent fighting. “The chef of Bandikao said, ‘I’ll find the people who started this problem,’ and he went with two others to see who had beaten the children. They were all executed.”[164]
Hearing the sound of gunshots, Muro men in Bandikao armed themselves and attempted to retrieve the body of the village chief when they were ambushed. According to eyewitnesses and Muro men who were wounded in the subsequent fighting, Bandikao’s defenders armed with spears and poison-tipped arrows did battle with the Arab nomads, who cut them down with automatic weapons.
“Some of the wounded were not dead, and their family members went out to get them and were killed,” said a 31-year-old man wounded in Bandikao. “I went to get the body of the village chief. He was my brother. I was wounded with one other man. At night they came out to get me. Many of the men who were wounded during the day but could not escape from the field of battle bled to death during the day and then the night. The chef de village was buried, but many died trying to recover his body.”[165]
Of the wounded who were retrieved, seven later died of their wounds, according to a village leader in Bandikao.[166]
The men of Bandikao recovered six military caps from Arabs killed during the fighting along with a well-worn monochrome green uniform jacket with no identifying marks and no manufacturer’s tab. All attackers were said to be armed with identical Kalashnikovs. Several Muro eyewitnesses said their attackers accused them of being Tora Boro militants.
“They said to us, ‘We have been trained as Janjaweed. We have not been trained to be Tora Boro,’” said one man. “‘You can’t resist us.’”[167]
Muro inhabitants of Bandikao recite a long list of Arab tribes that participated in an early November attack on their village, but they are careful to omit the Beni Seit,[168] suggesting that the decision to participate in militia violence is taken on a very local level.
“During Ramadan the Beni Seit brought a mouton [sheep] to the chef de village, said the man. “After they arrived they said they didn’t want any problems. They said, ‘If you need something, anything, please come see us, and if we need something we will go to you.’ They said ‘The other Arab tribes want to bring problems, but not the Beni Seit.’”[169]
Rape is a consistent feature of the ongoing violence and the generalized climate of impunity that persists in Dar Sila. Human Rights Watch received reports of rape while documenting militia violence in the immediate border area during research missions in January/February and again in the Dogdoré area in April/May. Since then the frequency of rapes appears to have increased, as has the brutality of the attacks, though evidence of this is anecdotal; as is the case elsewhere in Chad, victims rarely report rapes to local authorities and in some instances even keep this information from their husbands.
Most rapes reported to Human Rights Watch have taken place on the outskirts of villages, often but not always during militia attacks that also involved other abuses. For example, a 26-year-old woman who has since fled to Goz Beida said she was raped by three men when an Arab militia attacked Koloy on November 11, 2006.
“I was in the fields when I heard the gunshots,” she said. “I couldn’t decide if I should hide or try to find my children, and first I hid but then I ran because two of my children were still at home. There were three men in military uniform, Arabs with red skin; they caught me in the fields and they beat me with their fists. I thought they were going to kill me. I lost consciousness, and they raped me. My eldest daughter was there with me. She was screaming.”[170]
During October and November 2006, men routinely refused to work in the fields, fearing they would be regarded by militia groups as fighting-aged and therefore a target. Women, however, continued to leave the relative safety of their villages to work in the surrounding fields, and it was there that many women were raped. A woman and a girl were raped three days after a November 11 militia attack in Tamajour, a Dajo community northwest of Kerfi, according to a 40-year-old woman from Tamajour, who said that one of the victims was her 20-year-old daughter.
“She went back to get a bag of grain and she was raped,” the woman said. “She is afraid to tell her husband.”
Gouroukoum, a locality two kilometers from Goz Beida that is home to 15,271 displaced people,[171] is the source of many reports of sexual assault and rape. According to a 51-year-old displaced man, women have been raped while cultivating fields, fetching water or collecting firewood on the outskirts of Gouroukoum.
“Two women were raped here in November,” said the man, who was displaced from Koloy in May. “It was the local Arabs that did it. One other woman was with them, and she was beaten but she escaped. They were attacked because they were alone, and because they are Dajo.”[172]
In Dar Sila untold thousands of camels, cattle, sheep, and goats belonging to non-Arab villagers were stolen in October and November 2006. Civilians who made any attempt to stop the militias from looting their property risked serious injury or death.
“When they attacked six days ago they came with camels to take the grain,” said the chef de village from Djorlo. “Then this morning they came back again to take more grain.”[173]
Some looting and accompanying violence appears to be opportunistic, with armed robbers taking advantage of generalized state of insecurity and lack of government police and military forces to carry out a campaign of systematic pillage in lightly defended villages in rural areas. Although in some instances attacks against villages were unaccompanied by looting or the burning of homes, many victims of violence describe destroyed granaries, burned homes, fields and food stocks. According to a Muro man from Djorlo, the looting underway in Dar Sila is being directed by a grand coalition of armed groups and actors that includes groups from both sides of the Chad-Sudan border.
“The Chadian Arabs confederated with the Sudanese, and two years ago they started to steal our cattle,” he said. “The Sudanese come here and stay with relatives here before they steal our cattle. All of the Sudanese wear uniforms when they attack. The Chadians wear civilian clothes.”[174]
The government of Chad has often responded to escalating communal violence and recurrent cross-border militia attacks in Dar Sila by accusing the Sudanese government of orchestrating the attacks.[175] The state, however, has a responsibility to take reasonable measures to provide security and protection to it citizens. Only in some instances has this been discharged, with Chadian officials ordering combat troops to protect civilians in conflict areas.
Given Chad’s poverty, immense size[176] and the constant threat presented by Chadian rebel groups, it is no small task for the Chadian government to guarantee the safety of its citizens in the rural southeast. However, ANT forces were able to maintain some order along the border before they were redeployed outside the area to Adré and Abécehé in late 2005. In August 2005 the incidence of banditry and cattle theft diminished to a significant extent along the Adré-Adé-Tissi axis after the ANT deployed “anti-terror” brigades to search for and seize weapons.[177] In September 2005, ANT forces pursued an Arab militia after a bloody cross-border raid on Modoyna, east of Adé, and engaged the militia in a running gun battle, killing and capturing some of its members.[178]
With the late 2005 border redeployments, however, ANT forces have had much less capacity to respond to civilian protection needs. After the October 4 Arab militia raid on Djimeze, it took five days for the ANT to dispatch a force to the area from the garrison at Daguessa, only 15 kilometers away. In the interim, militias attacked nearly a dozen villages.[179] When violence exploded in Kerfi and Bandikao in early November 2006, the Chadian government responded by immediately dispatching a high-level ministerial delegation to Goz Beida, but the elite anti-terrorist ANT force that accompanied the delegation[180] was not so quick to take action to protect civilians. Dozens of villages were under militia attack and local hospitals were overflowing with wounded civilians, but the ANT did not venture far into the countryside for nearly a week. On November 13, under intense pressure from local authorities, six car-loads of heavily-armed ANT soldiers reached Bandikao, 40 kilometers south of Kerfi, where 41 people who had been wounded in a militia attack on November 4 were still awaiting medical care due to insecurity on the roads. Other, more effective, deployments by ANT took place following the attacks on Tiero in October and on Habile in December.
However, such action by Chadian security forces to provide protection is far from the norm.[181] On November 13, 2006 the government declared a state of emergency in Dar Sila and elsewhere, but this was not accompanied by any measures that would specifically safeguard the well-being of civilians.
“The government of Chad does not fight the Janjaweed; they fight to stay in power, but not for the people,” said a Dajo leader in the area. “The ANT is numerous, but they don’t want to hear about the Janjaweed. They say it’s a problem between agriculturalists and pastoralists.”[182]
Community leaders in eastern Chad report having solicited security assistance from Chadian military units and gendarmes, but rarely, if ever, receiving any.
“The ANT is afraid to go more than a few kilometers outside their bases,” said a community leader in Koukou-Angarana. “Adé is full of soldiers, but for what? We ask for soldiers to be sent to our area, but we get nothing. The Janjaweed have us surrounded, but what can we do? The state is not coming.”[183]
The inadequacy of government engagement, however, is locally perceived to be deeper than just failure to provide protection. Chadian Arabs concerned about Tora Boro attacks against their communities believe that state intervention is biased.
“The Tora Boro attack the fariks, but the government of Chad says, ‘No, they didn’t attack a farik, they were only defending themselves against the Janjaweed,’” said one Salamat Arab community leader in Kerfi.[184]
Faced with security challenges it has been either unwilling or unable to meet, Chadian officials have effectively subcontracted some aspects of civilian protection in Dar Sila to Sudanese rebel movements, which have helped arm and organize self-defense groups in the area. Testimony from Sudanese rebel leaders and other sources indicates that Chadian officials have requested some degree of security assistance from at least some of the Sudanese rebel groups active in this area,[185] but it is apparent that Sudanese rebels operate in the area with a high degree of autonomy, and likely that not all Sudanese rebel activities are carried out under Chadian government direction. JEM political leaders claim that the effort to organize self-defense forces in Dar Sila was born out of a sense of loyalty to the Dajo, some of whom fight with the Darfur rebels in Darfur, and a desire to protect Chadian civilians from attack by Arab militias.[186] According to an SLA militant who has also been in contact with the self-defense forces in Dar Sila, JEM’s interest in the Dajo is not quite so altruistic.
“The JEM has lots of weapons, but it doesn’t have so many soldiers in the field, so they just need to get some soldiers from the Dajo,” he said. [187]
Regardless of the motivation, the increasing role played by both JEM and the SLA in the region appears to be exacerbating, rather than easing tensions and attacks. It has led to the militarization of civilian communities, and allegations have also been made that self defense groups have been responsible for attacks on civilians. In creating and arming such self-defense groups the responsibility of the JEM and SLA is engaged should the self defense groups commit violations of human rights or humanitarian law such as attacks on civilians.
According to one self-defense force chief, the first Sudanese rebel to make contact with Dajo communities was a G-19 commander, Bechir Djabir,[188] who convened meetings in villages in the Dogdoré area in April and May 2006.
“Bechir would call together the people of the village, and tell them that he needed men, and that they would help defend against the Janjaweed,” he said. “He came to Djimeze, to Tiero, and talked to the people.”
Djabir also helped impose taxes. Each member of the community was obliged to contribute toward the purchase of small-arms, ammunition and other supplies for the local self-defense forces, which would come to be characterized locally as Tora Boro. In Tiero, the tax amounted to a one-time fee of 1,000 CFA (about $2) per family. In Dogdoré it was higher: 500 CFA per woman and 1,000 CFA per man. In case of financial hardship, a family could pay the tax in an equivalent amount of grain. Any member of the community that had a regular income, such as, for example, from working for an international humanitarian aid agency, would very likely be obliged to forfeit a portion of his or her salary for the war effort.[189] One humanitarian aid worker familiar with the situation expressed concern that this fact might be regarded as evidence of collaboration, or of affiliation with a Tora Boro militia, and might put a Chadian worker for a humanitarian organization at risk of violent attack.
“They’re getting paid, but that money could be dangerous,” he said.[190]
By the time Bechir Djabir arrived in Tiero, the village self-defense force there was already regarded as one of the strongest in the area, if only for the fact that it was led by Hassan Yunis Isaak, a Dajo militant locally famous both for his skill on the battlefield and his ability to escape injury, often attributed to powerful gri-gri.[191] Born in Djimeze, Yunis was the head of the self-defense force that defended Djawara, a village along the Dogdoré-Koukou axis that was brutally attacked by Arab militias in April 2006.[192] In Tiero, Yunis commands a Tora Boro unit comprised of approximately ten men, all armed with automatic weapons that he says he purchased with tax money he collected locally. Yunis has a satellite phone he says he was given by Nourene Minawi, a Darfur rebel leader who claims to be in charge of JEM operations in Dar Sila department.[193]
JEM rebels were operating in Dar Sila department by the beginning of the rainy season in June 2006, opening training camps in Koloy, Adé, Tiero, Kerfi, Djorlo and Am Kharouba (15 kilometers east of Koukou-Angarana, near the UN-supervised Goz Amir refugee camp).[194] Significantly, many of these localities host large populations of displaced persons, which are sought-after recruits for Tora Boro groups and Sudanese rebels. Sources closely linked with Sudanese rebel groups in Goz Beida reported that a Dajo Tora Boro group maintains a presence in Gouroukoum to recruit displaced persons.[195] Dogdoré, home to nearly 10,000 displaced persons, is a major area of Sudanese rebel activity, with significant armed forces appearing there periodically to recruit displaced persons and collect taxes.[196] Sudanese rebels reportedly stoked recruitment in Dogdoré by promising to supply local leaders with weapons in return for recruits.[197]
Human Rights Watch has not been able to establish the degree to which the government of Chad is providing direct support to self-defense forces in Dar Sila. The government of Chad is known to be directly supporting a militia locally characterized as Tora Boro that is under the command of Hisseine Bechir Hisseine, a member of the Garde Nationale et Nomade du Tchad (Nomad and National Guard of Chad, GNNT). According to one of Hisseine’s associates, the Chadian military provided Hisseine with material support including small arms, ammunition and ten Toyota pickup trucks, four of them mounted with heavy weapons, including a 106mm recoilless rifle, a DShK heavy machine gun, a 107mm Multi-Barrel Rocket Launcher (MBRL), all of which were inspected by Human Rights Watch in Dogdoré.[198] Hisseine’s mission was to engage Arab militias responsible for attacks along the Ade-Koloy-Modoyna axis. Sources close to Hisseine say that he has shared ammunition with self-defense forces, and Hassan Yunis confirms this, saying that Bechir gave some ammunition to him from supplies received from the Chadian government, though a paltry amount, wholly inadequate to his needs.
Yunis is alleged to have been responsible for unprovoked attacks against Arab villages in the area.[199] Though these attacks could not be confirmed by Human Rights Watch researchers, UNHCR reported mounting tension in the Dogdoré area in early September, with Tora Boro and Dajo militias threatening people of Arab descent outside of Dogdoré, prompting some civilians to displace to Koukou-Angarana on August 14.[200] While Human Rights Watch is not aware of any source of external sponsorship for the self-defense force from Djorlo that was responsible for the attack on the Arab village of Amchamgari, JEM forces have acknowledged running a training camp there.[201]
In research missions to eastern Chad in 2006, Human Rights Watch observed children who have been recruited into armed groups including the Chadian armed forces, the Sudanese rebel movements and Tora Boro militias.[202] This is in direct violation of the Optional Protocol to the Convention on the Rights of the Child on the Involvement of Children in Armed Conflict (generally known as the Child Soldiers Protocol), to which Chad is party;[203] it establishes eighteen as the minimum age for direct participation in hostilities, for compulsory recruitment, and for any recruitment or use in hostilities by irregular armed groups.[204]
In November 2006, Human Rights Watch noted two under-aged soldiers in the company of two JEM field commanders in Bahai, Chad. Both field commanders identified the underage soldiers as their children, though they declined to state their ages. They said they believed their children would be safer by their side, in uniform, in the rebel movements, than they would be in their areas of origin in Darfur.[205]
Among Hisseine Bechir Hisseine’s Tora Boro force of approximately 100 fighters, Human Rights Watch noted four children, who were reported to be 11, 13, 15, and 16 years of age. Child soldiers observed by Human Rights Watch in the company of both ANT and Sudanese rebel forces in eastern Chad have typically been unarmed, but the 11-year-old was equipped with a functioning Galil automatic rife, the type used by the ANT. Small for his age, the 11-year-old rebel usually sat on someone’s lap while traveling in overcrowded rebel vehicles. According to a 42-year-old Dajo man in Bechir’s unit, the role of the child soldier in the militia unit was to make tea while in camp and to act as a scout in combat situations.
“If we hear that there are Janjaweed in the wadi , we can send the petites to see if this is true or not,” said the soldier. “Since he is a child, they will not kill him if they see him. Also, if someone is wounded during the fighting, [the child soldier] can go out and get him. If someone is killed and their weapon is on the ground, of course I would expect them to use it just like anyone else.”[206]
Because of their immaturity and lack of experience, child soldiers suffer casualties more often than their adult counterparts, and it is evident that children among the Tora Bora have suffered for their lack of experience. Two child soldiers in Bechir’s unit in Adé, one 13, the other 16, were reportedly killed in September when they mishandled a rocket-propelled grenade.[207]
The Child Soldiers Protocol obliges states to take all feasible measures to prevent the use and recruitment of children. Chad is also a party to the African Charter on the Welfare of the Child which requires states to take all measures that no child will take direct part in hostilities.[208] Chad and Sudan are both obliged under the UN Convention on the Rights of the Child to protect children from all violations of international humanitarian law and to assist the recovery and social re-integration of child victims of armed conflict.[209] The recruitment and use of children under the age of 15-years-old is defined as a war crime in the Statute of the International Criminal Court. Human Rights Watch is not aware of any action on the part of the Chadian authorities to prevent the use and recruitment of child soldiers by self-defense militia or by allied Sudanese rebel movements with bases in Chad.
With the number of internally displaced persons at an all-time high in eastern Chad and with many having left their villages with few or no possessions, leaving them dependent on relief, Chad’s internal crisis threatens to trigger a serious humanitarian crisis.
Some towns in eastern Chad have increased ten-fold in size due to the huge influxes of displaced rural villagers due to massive internal displacement, humanitarian aid workers were forced to cut daily water rations for Sudanese refugees living in camps in southeastern Chad to help displaced persons fleeing to safe areas near the camps.[210] UN agencies have warned of a growing crisis in the region and estimated the number of internally displaced people, together with refugees from Sudan, to be 323,635. Most lack access to basic health services. The World Health Organization (WHO) has warned that the situation could quickly deteriorate further, with the increasing number of people in need overstretching the capacity of health services and aid agencies, and affecting supply chains.[211]
Many displaced persons said they would plant crops at the beginning of the next planting season in June 2007, but many others said they would wait until government deployed security forces to control the militias, conditions that could make for serious food security issues as food stocks dwindle. The crop yield from the 2006 planting, was generally considered to be adequate though not outstanding, but the coincidence of extensive acts of violence with the harvest season meant that much of the year’s crop has been lost.
When Chadian rebels attacked Abéché on November 25, 2006, UN warehouses were looted and $1.3 million worth of relief items were taken. The World Food Program (WFP) lost 483 metric tons of food when one of its warehouses was looted in Abéché, and distributions to displaced persons around Dogdoré and Adé were put on hold due to insecurity.[212] Subsequently, WFP was forced to suspend all non-emergency activities in parts of eastern Chad, putting a temporary stop to school feeding for children and food-for-work programs that served 56,000 Chadians.[213] In response to insecurity, including the fall of Abéché and the December 4 takeover of Guéréda, the UNHCR pulled its staff out of northeastern Chad, where 110,000 refugees live in six camps.
In the northern camps, contingency plans were put in place to delegate responsibilities for running the camps to partner NGO staff and designated refugees.[214] Responsibilities related to water and sanitation, food distribution and health were delegated to refugee committees, as well as the work of maintaining basic services in the camps. These measures may stave off the worst-case scenario of starvation and disease outbreak. However, it is unfortunately the fact that refugee committees can rarely act as deterrents to violence the way international humanitarian staff can.[215] The reduction in humanitarian health assistance has left displaced populations facing a potential health crisis.[216]
There are more than 200 ethnic groups in Chad. Those listed below are only those that are relevant to this report.
Arab
Arabized, Arabic-speaking groups of nomadic and semi-nomadic people living in both Chad and Sudan. Arabs are prominent among the Janjaweed militias and are also prominent among militias carrying out attacks against civilians in eastern Chad.
Dajo
The largest non-Arab ethnic group in Dar Sila, also found in some areas of Darfur.
Goran
Also known as Toubou, this non-Arab ethnic group mainly lives in northern Chad, but also in Sudan, Libya, and Niger. Most are nomadic herders; others are some semi-nomadic.
Anakaza
Goran subclan. Former president Hissène Habré is Anakaza Goran, as is Chadian rebel Mahamat Nouri.
Kamaya
Goran subclan with historically strained relations with the Anakaza Goran.
Muro
Non-Arab ethnic group found exclusively in Dar Sila department in eastern Chad; linguistically related to the Kadjeske and Kibet.
Masalit
Non-Arab ethnic group from the Ouaddaï region in eastern Chad and throughout what is known as Dar Masalit in West Darfur. Many Sudanese Masalit live in Chadian refugee camps.
Mimi
Non-Arab ethnic group from the Ouaddaï region of eastern Chad; many migrated to Dar Sila department between 1979 and 1985 following a drought.
Non-Arab
Used in this report to describe a number of non-Arab ethnic groups in eastern Chad, including the Muro, Dajo, Massalit, Kadjeske, Sinyar, Kibet, et al.
Ouaddaï
A geographic term that is used to describe all the people living in the administrative region of Ouaddaï. Maba is the name of the non-Arab ethnic group underlying what is colloquially referred to as the Ouaddaï. The Ouaddaïens migrated to Dar Sila along with the Mimi and some Arab groups from Ouaddaï between 1979 and 1985 following a drought.
Tama
Non-Arab tribe in Dar Tama in northeastern Chad and in West Darfur. Chadian Tama have historical ties with Chad’s Arab tribes and some Sudanese Tama have participated in Sudanese government-backed Janjaweed militia. Some prominent Chadian rebel leaders are Tama. A small number of Tama from Darfur live in Sudanese refugee camps in eastern Chad.
Zaghawa
Nomadic and semi-nomadic non-Arab ethnic group from Dar Zaghawa, which spans eastern Chad and North Darfur. Although a minority in Chad (Zaghawa constitute only one percent of the country’s population) and in Darfur, Zaghawa are prominent in the Darfur rebel movements and in the Chadian government and armed forces. Many Sudanese Zaghawa live in Sudanese refugee camps in eastern Chad.
Bideyat
Zaghawa subclan that includes Chadian President Idriss Déby, but also many Chadian rebels.
Burogat
Zaghawa subclan closely related to the Goran ethnic group.
There are numerous rebel groups in Chad. Those listed below are only those that are relevant to this report.
ANR
Alliance Nationale de la Résistance (National Resistance Alliance)
Chadian armed opposition group based in Darfur and active in eastern Chad, founded in 1994 by Mahamat Garfa, an ethnic Tama and the former Chief of Staff of Chad’s armed forces. Despite a January 2003 cease-fire, the ANR continued to exist under the political leadership of Mahamat Abbo Sileck, formerly the ANR’s spokesperson. In October 2005, the ANR’s military commander, Mahamat Nour Abdelkarim, formed the RDL, taking with him many former ANR combatants.
CDR
Conseil Démocratique Révolutionnaire (Revolutionary Democratic Counsel)
Originally formed in 1979 by Ahmat Acyl, now under the leadership of Acheikh Ibn Oumar, a former minister of foreign affairs under Hissène Habré and then part of President Deby’s government. In 2005 CDR joined the UFDD alliance.
CNT
Concorde Nationale du Tchad (Chadian National Concord Movement)
A largely Arab rebel group led by Hassan Saleh Al-Djinédi and formally allied with the RaFD.
FDD
Force pour la Démocratie et le Développement (Force for Progress and Democracy) Rebel group led by former Minister of Defense Mahamat Nouri, an ethnic Goran from the Anakaza subclan. The FDD was the seed group for the UFDD alliance (see below).
FUC
Front Uni pour le Changement (United Front for Change)
Umbrella group formed on December 28, 2005 in Modoyna, Chad, that brought together eight rebel factions under the leadership of Mahamat Nour Abdelkarim. The eight groups included: RDL, SCUD, CNT, FNTR (Front Nationale pour le Tchad Rénové, National Front for the Renewal of Chad), CNR (Conseil National pour le Redressement, National Council for Recovery), FRRRT (Force pour le Ratissage, le Regroupement et le Redressement du Tchad, Force for the Cleansing, Reunification and Resurgence of Chad), Groupe du 8 Décembre, and FIDL FUC was originally known as the Front Unique pour le Changement Démocratique au Tchad, FUCD (United Front for Democratic Change in Chad). The FUC joined the UFDD umbrella in 2005, but officially ceased to exist after December 24, 2006, when it signed a peace accord with the government of Chad.
MDJT
Mouvement pour la Démocratie et la Justice au Tchad (Movement for Democracy and Justice in Chad)
Principal rebel movement in northern Chad. Led by former Defence Minister Youssouf Togoimi, an ethnic Goran who began an armed rebellion against the Deby government in 1998, operating initially from his power base in the northern Tibesti Mountains. Togoïmi died in September 2002 and was succeeded by Aboubakar Choua Dazi. In December 2003 MDJT and the government signed a peace accord that was rejected by MDJT hardliners. The MDJT was associated with the FUC in 2006, though it was not known to have participated in hostilities against the Chadian state.
MPRD
Mouvement pour la Paix, la Reconstruction et la Développement (Movement for Peace, Reconstruction and Progress)
Led by southerner Djibrine Dassert, a former associate of President Déby. The MPRD is credited with an attack on a Chadian military barracks outside N’Djamena in November 2005.
RaFD
Rassemblement des Forces Démocratiques (Rally of Democratic Forces)
An umbrella group comprised of: SCUD, a group led by former army commander Séby Aguid (Aguid was killed in a clash with Chadian security forces in December 2006), and a third group under Ramadane Bokhit. Its fighters are Zaghawa defectors, principally from the Republican Guard. The RaFD is allied with the CNT as the RaFD-CNT.
RaFD-CNT
A rebel alliance comprised of the RaFD and the CNT.
RDL
Rassemblement pour la Démocratie et la Liberté (Rally for Democracy and Freedom)
Ethnic Tama group led by Mahamat Nour Abdelkerim, composed of many former ANR members. Responsible for attacks on Adré and Adé in eastern Chad in December 2005 and on N’Djamena in April 2006. The RDL merged with several other Chadian anti-government armed groups on December 28, 2005 to create the FUC.
RPJ
Rassemblement Populaire pour la Justice (Popular Rally for Justice)
An ethnic Bourogat-Zaghawa group led by Abakar Tolli, a high-level Chadian government defector and the uncle of Chadian Finance Minister Mahamat Abbas Tolli. The RPJ participated in the December 2005 Adré attack alongside the RDL and eventually joined the FUC, with Abakar Tolli taking the title of second vice president, and then joined the UFDD alliance in 2005.
SCUD
Socle pour le Changement, l’Unité et la Démocratie (Platform for Change, Unity and Democracy)
Made up of deserters from the Chadian government and armed forces, mostly from the ruling Zaghawa ethnic group. Led by Bideyat Zaghawa Yaya Dilo Djerou, along with two of President Déby’s nephews, Tom Erdimi (formerly Déby’s head of cabinet and coordinator of Chad’s oil development), and his brother Timan (former director of Cotontchad, Chad’s cotton parastatal). SCUD eventually merged into the RaFD.
UFDD
l'Union des Forces pour la Démocratie et le Développement (Union of Forces for Democracy and Development)
Rebel alliance built around the FDD. The UFDD also includes the CDR; a dissident faction of the FUC led by Abdelwahid Aboud Makaye; the UFPD (l'Union des forces pour le progrès et la démocratie, Union of Forces for Progress and Democracy); RAFAD, (La Résistance Armée contre les Forces Anti-Démocratiques, Armed Resistance against Anti-Democratic Forces); RND (Rassemblement National Démocratique, National Rally for Democracy); and RPJ.
This report was researched and written by David Buchbinder and Leslie Lefkow, researchers in the Africa division at Human Rights Watch. The report was edited and reviewed by Leslie Lefkow, Georgette Gagnon, deputy director of the Africa division, Aisling Reidy, senior legal advisor and Andrew Mawson, deputy program director. Production coordination was provided by Hannah Vaughan-Lee, Africa division associate and Andrea Holley, publications director.
[1] “East Chad violence displaces 20,000 more - UNHCR,” Reuters, January 5, 2007, http://www.alertnet.org/thenews/newsdesk/L05691911.htm (accessed January 6, 2006).
[2] Alex de Waal “Origins of the Darfur Crisis of 2003-04,” ACAS Bulletin, no. 72, Winter 2005-Spring 2006, http://acas.prairienet.org/bulletin/bull72-02-deWaal.html (accessed December 26, 2006).
[3] Roland Marchal, “Chad/Darfur: How Two Crises Merge,” Review of African Political Economy, vol. 33, no. 109, September 2006, pp. 467-482.
[4] This included the Conseil Démocratique Révolutionnaire (Revolutionary Democratic Counsel, CDR), which would eventually became part of the UFDD rebel alliance (see below). M. Brandily, “Le Tchad face nord 1978-1979,” Politique Africaine 16, December 1984, pp. 45-65.
[5] Marchal, “Chad/Darfur: How Two Crises Merge.”
[6] Originally the Sudanese Liberation Movement/Army (SLM/A), the SLA was headed by Abdel Wahid al-Nur, an ethnic Fur, with Mini Minawi, an ethnic Zaghawa, as its secretary general. Following a rift between the two leaders in 2005, they each went on to lead their own SLA factions.
[7] See Human Rights Watch, “Darfur in Flames: Atrocities in Western Sudan,” vol 16, no. 5(A), April 2004, http://hrw.org/reports/2004/sudan0404; Human Rights Watch, “Darfur Destroyed: Ethnic Cleansing by Government and Militia Forces in Western Sudan,” vol 16, no. 6(A), May 2004, http://hrw.org/reports/2004/sudan0504; Human Rights Watch, “Darfur Documents Confirm Government Policy of Militia Support,” July 20, 2004, http://hrw.org/english/docs/2004/07/19/darfur9096.htm; Human Rights Watch “Empty Promises? Continuing Abuses in Darfur, Sudan,” August 11, 2004, http://hrw.org/backgrounder/africa/sudan/2004; Human Rights Watch, “If We Return We Will Be Killed,” November 15, 2004, http://hrw.org/backgrounder/africa/darfur1104; Human Rights Watch, “Targeting the Fur: Mass Killings in Darfur,” January 24, 2005; Human Rights Watch, “Sexual Violence and its Consequences Among Displaced Persons in Darfur and Chad,” April 12, 2005, http://hrw.org/backgrounder/africa/darfur0505; Human Rights Watch, “Entrenching Impunity: Government Responsibility for International Crimes in Darfur,” vol. 17, no. 17(A), December 2005, http://hrw.org/reports/2005/darfur1205; Human Rights Watch,“Sudan: Imperatives for Immediate Change,” vol.18, no. 1(A), January 2006, http://hrw.org/reports/2006/sudan0106; Human Rights Watch, “Darfur Bleeds: Recent Cross-Border Violence in Chad,” no. 2., February 2006, http://www.hrw.org/backgrounder/africa/chad0206/chad0206.pdf; and Human Rights Watch, “Violence Across Borders: The Human Rights Crisis in Eastern Chad,” no. 4, June 2006, http://www.hrw.org/backgrounder/africa/chad0606/index.htm.
[8] “High Commissioner Guterres to visit Chad among growing insecurity,” UNHCR press release, December 19, 2006 http://www.unhcr.org/cgi-bin/texis/vtx/news/opendoc.htm?tbl=NEWS&id=45880c124 (accessed December 26, 2006).
[9] UN Security Council, “Report of the Panel of Experts established pursuant to paragraph 3 of resolution 1591 (2005) concerning the Sudan,” January 30, 2006, http://daccessdds.un.org/doc/UNDOC/GEN/N05/632/74/PDF/ N0563274.pdf?OpenElement (accessed December 28, 2006), p. 29.
[10] In 2004, Chadian military forces did pursue some groups of Sudanese militia across the border into Darfur with Sudan’s permission, see Human Rights Watch, “Darfur in Flames.” For further information on the proliferation of armed groups along the border in 2004, see Human Rights Watch, “Empty Promises.”
[11] UN Security Council, “Report of the Panel of Experts established pursuant to paragraph 3 of resolution 1591 (2005) concerning the Sudan,” p. 30.
[12] “Chad pursues rebels across border into Sudan,” Reuters, December 12, 2006, http://www.alertnet.org/thenews/ newsdesk/L1233921.htm (accessed December 26, 2006).
[13] Human Rights Watch interviews and bomb-site assessments, Hamara and Khelis, Chad, October 2006.
[14] Sudanese and Chadian Zaghawa belong to different clans, some of which are unique to Chad or Sudan respectively. For instance, President Déby’s Bideyat clan is not present in Sudan. The Twer Zaghawa live mostly in Sudan and the Kobe Zaghawa live on both sides of the border, though mostly in Sudan; both are represented among the Darfur rebel movements. See, for instance, Marchal, “Chad/Darfur: How two crises merge,” and “The Darfur Conflict: Crimes Against Humanity in Sudan,” Crimes of War Project, April 9, 2004, http://www.crimesofwar.org/onnews/news-darfur.html (accessed December 14, 2006).
[15] International Crisis Group, “Sudan: Now or Never in Darfur,” Africa Report, no. 80, May 23, 2004, http://www.crisisgroup.org/home/index.cfm?id=2765&l=1 (accessed December 26, 2006).
[16] JEM officials claimed that Mohamed Saleh, JEM’s former third-in-command who broke away to form the Field Revolutionary Command (FRC), a Sudanese rebel group, received six Land Cruiser vehicles, arms and ammunition from Chad in April 2005. See UN Security Council, “Report of the Panel of Experts established pursuant to paragraph 3 of resolution 1591 (2005) concerning the Sudan,” pp. 30-31. See also International Crisis Group, “Darfur Rising: Sudan’s New Crisis,” Africa Report, no. 76, March 25, 2004, http://www.crisisgroup.org/home/index.cfm?l=1&id=2550 (accessed December 26, 2006).
[17] Chad ranked 156th out of 163 countries surveyed in Transparency International’s 2006 Corruption Perceptions Index. See “2006 Corruption Perceptions Index,” Transparency International, November 6, 2006, http://www.transparency.org/news_room/in_focus/cpi_2006 (accessed December 18, 2006). See also Lydia Polgreen and Celia W. Dugger, “Chad’s Oil Riches, Meant for Poor, Are Diverted,” The New York Times, February 18, 2006.
[18] See Polgreen and Dugger, “Chad’s Oil Riches, Meant for Poor, Are Diverted”, op. cit.
[19] Simon Massey and Roy May, “Dallas to Doba: Oil and Chad, External Controls and Internal Politics,” Journal of Contemporary African Studies, vol. 23, no. 2, May 2005, p. 271.
[20] Déby was elected to a third term in elections held in May 2006. “Chad leader’s victory confirmed,” BBC News Online, May 14, 2006, http://news.bbc.co.uk/1/hi/world/africa/4771383.stm (accessed December 26, 2006). See also International Crisis Group, “Tchad: Vers le retour de la guerre,” Africa Report, no.111, June 2006, http://www.crisisgroup.org/home/index.cfm?id=4361&l=2 (accessed December 26, 2006).
[21] It is perhaps not coincidental that one of the foremost Chadian rebel leaders, Tom Erdimi (see below), is the former head of Chad’s oil industry. Direct royalty payments to the government of Chad from oil operations average $25 million per month. Total government revenue since oil came on line in 2003, including a $6-700 million windfall tax payment due in March 2007, will total approximately $1.7 billion in 2007 (assuming production levels and the price of oil remain constant). Confidential communications, Human Rights Watch, December 21, 2006 and January 4, 2007.
[22] “Chad: Idriss Deby,” Africa Research Bulletin, vol. 43, issue 5, June 2006.
[23] The RDL was composed primarily of Tama, Arabs and Gimr; among the core elements were soldiers that had been fighting beside Khartoum-supported Arab militias in West Darfur, where the Chadian Arab presence is particularly high thanks to a history of displacement from Chad’s civil wars. See “To Save Darfur,” International Crisis Group, Africa Report, no. 105, March 17, 2006, http://www.crisisgroup.org/home/index.cfm?l=1&id=4027 (accessed December 26, 2006). On December 28, 2005 the RDL and seven other Chadian anti-government armed groups created the FUCD under the leadership of Mahamat Nour. In October 2006, the FUCD joined forces with the CDR and the Union of Forces for Progress and Democracy (UFPD); the result was the Union of Forces for Democracy (UFDD). Mahamat Nouri, an ethnic Goran from the Anakaza subclan who defected from Déby’s government in May, was installed as the UFDD’s political figurehead, allegedly by Sudanese military intelligence. Human Rights Watch telephone interview, Tom Erdimi, November 4, 2006. See also “East Chad battle leaves riverbed strewn with bodies,” Reuters, December 12, 2006, http://www.alertnet.org/thenews/newsdesk/L12232007.htm (accessed December 26, 2006).
[24] Nour helped overthrow Hissène Habré as president in 1990, but entered armed opposition to Déby’s rule shortly thereafter. In 2003, with support from the government of Sudan, Nour organized and directed Janjaweed militias in Darfur. See, for instance, Simon Massey and Roy May, “Commentary: The Crisis in Chad,” African Affairs, vol. 105, no. 420, July 2006, pp. 443-49; International Crisis Group, “To Save Darfur,” p. 12.
[25] Simon Massey and Roy May, “Commentary: The Crisis in Chad,” African Affairs, Vol. 105, No. 420, July 2006, pp. 443-49.
[26] A significant number of ex-Chadian Army soldiers also defected to the SLA and the JEM. See UN Security Council, “Report of the Panel of Experts established pursuant to paragraph 3 of resolution 1591 (2005) concerning the Sudan,” p. 77.
[27] Timan Erdimi was the former director of Déby’s cabinet.
[28] Massey and May, “Commentary: The Crisis in Chad.”
[29] Both Sudan and Chad accuse each other of supporting adversarial rebel groups. President Déby accused the government of Sudan of supporting Chadian rebels in Sudan as early as April 2005. See U.N. Security Council, “Report of the Panel of Experts established pursuant to paragraph 3 of resolution 1591 (2005) concerning the Sudan,” January 30, 2006, p. 77. See also, “Chad: Rebels on the rocky road to N’djamena,” IRINnews, October 26, 2006, http://www.irinnews.org/report.asp?ReportID=56066&SelectRegion=West_Africa&SelectCountry=CHAD (accessed December 14, 2006) and Halime Assadya Ali, “Chad military plane shot down near Sudan,” Associated Press, November 28, 2006, http://www.boston.com/news/world/europe/articles/2006/11/28/rebels_shoot_down chadian_military_plane/ (accessed December 14, 2006). For Chadian support to Sudan rebels see, for instance, Human Rights Watch, “Violence Beyond Borders.”
[30] UN Security Council, “Report of the Panel of Experts established pursuant to resolution 1591 (2005) concerning the Sudan prepared in accordance with paragraph 2 of resolution 1665 (2006),” October 3, 2006, http://daccessdds.un.org/doc/UNDOC/GEN/N06/490/87/PDF/N0649087.pdf?OpenElement (accessed December 28, 2006), p. 24.
[31] UN Security Council, “Report of the Panel of Experts established pursuant to resolution 1591 (2005) concerning the Sudan prepared in accordance with paragraph 2 of resolution 1665 (2006),” p. 15.
[32] Human Rights Watch confidential communication, December 12, 2005.
[33] Human Rights Watch interviews, Sudanese rebel with SLA-MM, Adré, Chad, May 3, 2006; and senior JEM political leader, N’Djamena, Chad, October 28, 2006.
[34] “Chad steps up claims of Sudanese subversion,” Sudan Tribune, December 31, 2005, http://www.sudantribune.com/article_impr.php3?id_article=13301 (accessed December 13, 2006).
[35] Human Rights Watch interviews, senior Sudanese rebels and sources within the Chadian military, various locations in Chad, April–May and October–November, 2006. See also Human Rights Watch, “Violence Beyond Borders.”
[36] “Sudan, Chad sign peace agreement in Tripoli,” Arabic News, February 9, 2006, http://www.arabicnews.com/ansub/Daily/Day/060209/2006020913.html (accessed January 6, 2006).
[37] This included intelligence obtained from French Mirage plane surveillance flights and warning shots fired from a French jet at a rebel column. At the invitation of the Chadian government, France maintains a military presence in Chad with 1,300 troops. “National Defence,” Embassy of France, last updated August 24, 2006, http://www.ambafrance-us.org/atoz/defense.asp (accessed December 13, 2006). See also “Les rebelles sont entrés dans la capitale,” Le Nouvel Observateur, April 13, 2006, http://archquo.nouvelobs.com/cgi/articles?ad= etranger/20060413.OBS3898.html&host=http://permanent.nouvelobs.com/ (accessed December 26, 2006).
[38] “Sudan Given Notice of Break in Relations With Chad,” VOA News, April 15, 2006, http://www.voanews.com/english/archive/2006-04/2006-04-15-voa18.cfm?CFID=6786502&CFTOKEN=87605429 (accessed December 26, 2006).
[39] Chad and Sudan signed an accord in July calling for a joint military commission to monitor the border and forbidding “the presence of rebel elements” in both counties. See Abakar Saleh, “Chad signs peace with neighboring Sudan,” Associated Press, July 26, 2006, http://www.globalgoodnews.com/world-peace-a.html?art=1153933315111034 (accessed December 14, 2006).
[40] “Sudan and Chad to immediately reestablish diplomatic ties: FMs,” Agence France-Presse, August 8, 2006, http://www.reliefweb.int/rw/RWB.NSF/db900SID/LZEG-6T4QPS?OpenDocument&rc=1&emid=ACOS-635PJQ (accessed December 26, 2006).
[41] The G-19 was initially a group of 19 commanders who broke away from the Abdul Wahid faction of the SLA in March 2006, including Masalit commander Khamis Abdallah.
[42] Both the JEM and the G-19 had come together, notionally at least, under the umbrella of the National Redemption Front (NRF) in June, 2006 along with the Sudan Federal Democratic Alliance (SFDA) and the SLA/Unity faction, all of which refused to sign the May 2006 Darfur Peace Agreement. Only the government of Sudan and the SLA faction of Mini Minawi signed the accord.
[43] On October 27, 2006 Human Rights Watch inspected a copy of one of these documents, signed by Chad’s Minister of Territorial Administration, Ahmat Mahamat Bachir.
[44] Human Rights Watch telephone interview, Tom Erdimi, November 4, 2006, and interviews with Sudanese rebel leaders, N’Djamena, Chad, October to November, 2006.
[45] These include battles fought by Chadian government forces in mid-September against FUC rebels at Aram Kollé and against RAFD rebels at Hadjer Marfaine on the Massif du Maraone, 150 kilometers north of Adré. On October 22 UFDD rebels temporary occupied of Goz Beida, and on October 24 attacked Am Timan, the capital of the Salamat region. On November 25, Abéché, the regional capital and logistical hub of the humanitarian aid operation in eastern Chad, was temporarily occupied. See “Chad: New fronts open in eastern fighting,” IRIN, September 21, 2006, http://www.reliefweb.int/rw/RWB.NSF/db900SID/EGUA-6TUPV6?OpenDocument&rc=1&cc=tcd (accessed December 20, 2006); “Chad army, rebels battle over eastern stronghold,” Reuters, September 20, 2006, http://www.reliefweb.int/rw/RWB.NSF/db900SID/VBOL-6TTJB2?OpenDocument&rc=1&cc=tcd (accessed December 20, 2006); “Rebel push in east Chad raises fears in the capital,” Associated Press, October 24, 2006, http://www.iht.com/articles/2006/10/24/news/chad.php (accessed December 26, 2006).
[46] The RaFD is an umbrella group comprised of SCUD, a second group led by former Chadian army commander Séby Aguid and a third group under Ramadane Bokhit. Its fighters are Zaghawa defectors, principally from the Republican Guard.
[47] Human Rights Watch interview, foreign diplomatic official, N’Djamena, Chad, October 22, 2006.
[48] Human Rights Watch interviews with Sudanese rebel political leaders, N’Djamena, Chad, October to November, 2006.
[49] “Chad president and rebel leader sign peace accord,” Reuters, December 24, 2006, http://www.alertnet.org/thenews/newsdesk/L24207079.htm (accessed December 28, 2006).
[50] “Chadian peace accord dismissed by some rebel factions,” VOA News, December 26, 2006, http://www.voanews.com/english/2006-12-26-voa21.cfm (accessed December 28, 2006).
[51] Violence involving groups that define themselves by differences of religion, ethnicity, language or race.
[52] Human Rights Watch, confidential communication, January 30, 2006.
[53] Chadian displaced persons in Koloy, Chad, told Human Rights Watch they had seen Janjaweed commander Hamid Dawai directing a militia force in eastern Chad in December 2005. See Human Rights Watch, “Darfur Bleeds.”
[54] Human Rights Watch obtained copies of documents allegedly found on militiamen killed and/or captured in a May 16, 2006 attack on Koukou-Angarana in eastern Chad which indicated that they belonged to the Border Intelligence Guard and other forces known to include many Janjaweed members. See Human Rights Watch, “Violence Beyond Borders.”
[55] Like Janjaweed, this term too is imperfect, as it implies an ethnic homogeneity that may not correspond to actual makeup of these militias, since members of non-Arab ethnic groups appear to be included in their ranks (see discussion below).
[56] Human Rights Watch interviews, senior ANT official and ANT soldier who claimed to have firsthand knowledge of this armament exercise, N’Djamena, Chad, November 25-29, 2006.
[57] Human Rights Watch interviews, N’Djamena, Chad, November 29, 2006. An ANT officer told Human Rights Watch, “Déby sent soldiers and a government minister to Salamat, they told the Salamat Arabs, “‘This land is yours. The Kibet are immigrants.’” They gave arms to the Salamat. Next Déby sent a delegation to the Kibet. They said, “‘The Salamat, they are with the rebels. They will do you wrong. You need to defend yourselves.’” They gave the Kibet arms. Two days later, the Kibet attacked a Salamat village and killed four. The Arabs got together and attacked the Kibet.” A senior member of the Déby administration told a similar story of provocation of ethnic conflict in Salamat: “Déby called the white leaders [meaning Arab] in Salamat and said ‘The blacks take your land. They work against the herders.’ He armed the white Arabs. Then he went to the black leaders [meaning non-Arab]. He said, ‘The whites trample your land.’ He gave them guns as well. Two weeks later, the violence began, involving many dead.’”
[58] UNHCR, “Sudan/Chad Situation Update 67,” December 3, 2006, http://www.reliefweb.int/rw/RWB.NSF/db900SID/HMYT-6W6LXF?OpenDocument (accessed December 26, 2006).
[59] Human Rights Watch interview N’Djamena, Chad, November 29, 2006.
[60] Under international humanitarian law, an internal conflict is defined as a conflict that takes place between the national armed forces and “dissident armed forces or other organized armed groups which, under responsible command, exercise such control over a part of its territory as to enable them to carry out sustained and concerted military operations and to implement this Protocol.” Article 1.1, Protocol Additional to the Geneva Conventions of 12 August 1949, and relating to the Protection of Victims of Non-International Armed Conflicts (Protocol II), 8 June 1977.
[61] Geneva Conventions of 12 August 1949 (Geneva Conventions). Chad has ratified the Geneva Conventions; the Protocol Additional to the Geneva Conventions of 12 August 1949, and relating to the Protection of Victims of International Armed Conflicts (Protocol I), 8 June 1977; and Protocol Additional to the Geneva Conventions of 12 August 1949, and relating to the Protection of Victims of Non-International Armed Conflicts (Protocol II), 8 June 1977. Chad ratified the Additional Protocols of 1977 on January 17, 1997.
[62] Records maintained at Guéréda hospital reflect a dramatic degradation of the security situation in the Guéréda area in the second half of 2006. Though the hospital records may not be complete and do not track admissions by ethnicity, they do reflect an unmistakable and dramatic increase in armed violence from the first six months of 2006, when 17 people were admitted to the hospital with gunshot wounds, to the second half of the year, when 71 people were admitted with gunshot wounds. These figures are even more dramatic considering that were inspected on November 10, and thus do not include figures for December and most of November. All seven of those admitted in the first ten days of November were suffering from gunshot wounds.
[63] List on file with Human Rights Watch, New York.
[64] Human Rights Watch interview, Guéréda, Chad, November 10, 2006.
[65] Human Rights Watch interview, Guéréda, Chad, November 9, 2006.
[66] Human Rights Watch interview, UNHCR protection officer, Abéché, Chad, October 27, 2006.
[67] Non-Arab ethnic group originating in Darfur but with some populations settled in Dar Tama. Linguistically related to the Mimi (see below).
[68] UNHCR, “Sudan/Chad Situation Update 66,” November 5, 2006, http://www.reliefweb.int/rw/rwb.nsf/ db900SID/EVOD-6VCJDJ?OpenDocument (accessed December 26, 2006).
[69] Figures provided by UNHCR, Chad.
[70] Human Rights Watch interview, Kounoungo camp, Chad, November 7, 2006.
[71] Garfa’s movement built on Tama resentment against the Chadian government, which extended impunity to Zaghawa carrying out attacks against Tama in North Darfur. The ANR signed a peace accord with the Chadian government in January 2003, though factions of the ANR loyal to Garfa’s deputy, Abdoulaye Saroua, refused to join this agreement. In October 2005, many former ANR militants joined Nour’s RDL. See “Sudan: Chadian opposition leader in incommunicado detention,” Amnesty International press release, AFR 54/015/2006, April 27, 2006, http://web.amnesty.org/library/Index/ENGAFR540152006?open&of=ENG-SDN (accessed December 13, 2006). For further information, see also Economist Intelligence Unit, “Country Profile Chad 2003.”
[72] “CHAD: UN scales back in east after local officals kidnapped,” IRIN,
http://www.irinnews.org/report.asp?ReportID=51293 (accessed December 17, 2006).
[73] World Food Programme, “WFP Emergency Report,” Report no. 4/2006, January 27, 2006, http://iys.cidi.org/humanitarian/wfp/ixl2.html (accessed December 17, 2006).
[74] “Chad: With insecurity mounting in the east, are Deby’s days numbered?” IRIN, February 10, 2006.
[75] “Chad: ICRC information bulletin No. 01/2006—Latest report on ICRC operations in the field,” ICRC press release, December 15, 2006, http://www.reliefweb.int/rw/rwb.nsf/db900SID/YSAR-6WHMNP?OpenDocument&rc=1&cc=tcd (accessed December 21, 2006).
[76] Human Rights Watch interview, Tama village east of Guéréda, Chad, November 7, 2006.
[77] Human Rights Watch interview, Guéréda, Chad, November 7, 2006.
[78] A report received from a Zaghawa man who was shot in the back in the Guéréda area, apparently as a result of reprisals against the Zaghawa by the Tama, could not be confirmed.
[79] The distinction of civilian from combatant is a fundamental principle of international humanitarian law in all armed conflicts, but this distinction is complicated by the development of community-based self-defense forces. In case of doubt whether a person is a civilian, that person is considered a civilian. See International Committee of the Red Cross, Customary International Humanitarian Law, Rules 1 and 7, citing Protocol I, articles 48, 51(2), 52(2); Protocol II, article 13(2).
[80] Human Rights Watch interviews, Dar Tama, Chad, November 8-10, 2006.
[81] The two Zaghawa men who were killed that day are said to have been Bideyat Zaghawa related to President Déby, though this is unconfirmed. Human Rights Watch interview, Tama displaced person, Kounoungo refugee camp, Chad, November 9, 2006 and Sudanese Zaghawa affiliated with the SLA, N’Djamena, Chad, November 25, 2006.
[82] Human Rights Watch interviews, Guéréda and Kounoungo refugee camp, Chad, November 8-10.
[83] Human Rights Watch interview, Tama displaced person, environs of Guéréda, Chad, November 9, 2006.
[84] Though the IMC identified the attackers as Goran, it is more likely that they were Burogat Zaghawa, a Zaghawa subclan that resulted from intermarriage between the Goran and the Zaghawa. In Human Rights Watch interviews conducted in Dar Tama with Tama victims of violence, many assigned responsibility to the Burogat, but none mentioned the Goran. Human Rights Watch interviews, Dar Tama, Chad, November 8-10, 2006.
[85] “Heavy fighting leaves many dead and wounded in Chad; International Medical Corps providing emergency care,” International Medical Corps press release, July 6, 2006, http://www.reliefweb.int/rw/RWB.NSF/db900SID/KHII-6RF4N2?OpenDocument (accessed December 21, 2006).
[86] UNHCR, “Sudan/Chad Operations Update 62,” UNHCR, September 10, 2006 http://www.reliefweb.int/rw/RWB.NSF/db900SID/LSGZ-6TLC6U?OpenDocument (accessed December 21, 2006.
[87] Human Rights Watch interviews, Guéréda, Chad, November 8-10, 2006.
[88] Human Rights Watch interview, environs of Guéréda, Chad, November 9, 2006.
[89] Human Rights Watch interviews, Dar Tama, Chad, November 8-10, 2006.
[90] Human Rights Watch interview, Kounoungo camp, Chad, November 7, 2006.
[91] Human Rights Watch interview, Guéréda, Chad, November 9, 2006.
[92] Human Rights Watch interview, Guéréda, November 10, 2006.
[93] A Tama man from the same village was subsequently killed by two Zagahawa gunmen attempting to steal his horse. Village elders asked that Human Rights Watch not identify the name of the village for fear of reprisals by Zaghawa militants. During the course of a visit, Human Rights Watch observed two armed men on horseback immediately outside the village; both were dressed in civilian clothing, with military-style magazine pouches strapped across their chests. The two were identified as Zaghawa who had stolen cattle in the past; people in the village surmised that they had returned with robbery in mind but turned away either because they heard or saw a vehicle approaching (that of Human Rights Watch) or because there were too many people in the village because of the funeral, and the gunmen were afraid of provoking an angry mob. Human Rights Watch interview, Tama village, east of Guéréda, Chad, November 9, 2006.
[94] Human Rights Watch interview, Tama village, east of Guéréda, Chad, November 9, 2006.
[95] Human Rights Watch interview, Guéréda, Chad, November 9, 2006.
[96] Human Rights Watch interview, Kounoungo, Chad, November 9, 2006.
[97] Human Rights Watch interviews, refugee leaders and Tama displaced persons, Kounoungo camp, Chad, September 8-9, 2006.
[98] Human Rights Watch interview, Kounoungo camp, Chad, November 9, 2006.
[99] Human Rights Watch interview, Barari, Chad, November 9, 2006. While Human Rights Watch did not collect any evidence to suggest that the looting of Arab villages in Dar Tama was politically motivated, it is perhaps worth noting that the Tama-led Chadian rebel insurgency counts many Arabs in its ranks.
[100] An action that is apparently not without precedent: Zaghawa sources in N’djamena report that Chadian government officials distributed arms to Zaghawa citizens in Guéréda before and during the April 13 attacks. Human Rights Watch interview, Chad, April 2006. Human Rights Watch was unable to verify these allegations.
[101] Human Rights Watch interview, Tama village east, of Kounoungo camp, Chad, November 9, 2006.
[102] Human Rights Watch interviews with international humanitarian aid workers, eastern Chad, October to November 2006.
[103] Human Rights Watch interviews with international humanitarian aid workers and Sudanese rebel representatives, Chad, October to November 2006.
[104] A Human Rights Watch researcher was informed that the research into Zaghawa-Tama violence could put him and his interview subjects in danger. The Zaghawa secretary general of Guéréda was identified as a threat. “He is a very dangerous man,” a Tama village leader told Human Rights Watch. “If he knows you are investigating this (violence) he will kill you, and say that it was the rebels who did it.”
[105] A chef de canton is a senior member of the traditional leadership structure that predates the civil administration but continues to the present day. Under the French colonial administration, the chef de canton was the lowest rung of the colonial administration, collecting taxes, calling up recruits, and arresting wrong-doers. See Martin Klein, “Review: Traditional Political Institutions and Colonial Domination,” African Historical Studies, vol. 4, no. 3, 1971, p. 660.
[106] Human Rights Watch interview, Guéréda, Chad, November 10, 2006.
[107] Stephanie Hancock, “Ethnic attacks in eastern Chad kill up 220-U.N.,” Reuters, November 9, 2006, http://www.alertnet.org/thenews/newsdesk/L09564524.htm (accessed December 13, 2006).
[108] “Chad/Darfur: thousands remain frightened,” UNHCR press release, November 24, 2006, http://www.reliefweb.int/rw/RWB.NSF/db900SID/LSGZ-6VUFHP?OpenDocument&rc=1&emid=ACOS-635PJQ (accessed December 13, 2006).
[109] “Chad/Darfur: thousands remain frightened,” UNHCR press release.
[110] Fora Baranga, Sudan, across from Mongororo, Chad, is frequently cited as a major source of black market firearms, though Koukou-Angarana is also mentioned, with price quotes ranging from $50 to $300 for a Kalashnikov. Both the ANT and the Sudanese rebel movements are also reported to feed weapons to the local black market, as foot soldiers, gun-rich but cash-poor, use guns and ammunition as a form of legal tender. Merchants in Goz Beida report Sudanese rebels paying for beers with bullets and using rifles to pay for food and other supplies. Human Rights Watch interviews, eastern Chad, November 2006.
[111] Human Rights Watch interviews, Salamat and Mafaza Arabs, Kerfi, Goz Beida, Samasim, Adjoup, Chad, November 14-20, 2006.
[112] According to one Dajo elder, the central tenet of the wihida Arabia is unity between Sudanese and Chadian Arabs. Human Rights Watch interview, eastern Chad, November 2006. The Arab chief of a farik (village) north of DogDoré, 150 kilometers east of Goz Beida, confirmed that Arabs and non-Arab tribes such as the Mimi and the Ouaddaï entered into an alliance in order to protect themselves against territorial aggression from the majority Dajo and Masalit tribes of the area, who had themselves confederated in a bid to push Arabs, Mimi and Ouaddaï out of Chad into Darur. Human Rights Watch interview, eastern Chad, May 13, 2006 and Human Rights Watch interviews, eastern Chad, January to November, 2006. Such alliances are not without precedent in the region: in 1987, an “Arab Gathering” emerged in Darfur, which unified Arab tribes in pursuit of greater representation in local, regional and national governments, stoking fears among sedentary non-Arab tribes in Darfur that they would be forcibly displaced by Arab tribes. See International Crisis Group, “Darfur Rising: Sudan’s New Crisis.”
[113] Following the April Chadian rebel attack against N’Djamena, Darfur rebels established bases in Adé, Koloy, and Goz Beida. This included SLA faction loyal to Khamis Abdullah, the Masalit former deputy chairman of the SLA, and, increasingly, JEM. Human Rights Watch interviews, JEM and G-19 members and political leaders, N’Djamena and Dar Sila, Chad, May 2006 and October to November, 2006.
[114] Many victims report their attackers using racial epithets such as Nuba, a pejorative term for black people and/or slaves that is used in Sudan, usually by non-Africans.
[115] Human Rights Watch interviews, displaced persons, victims of violence, community leaders, and international aid workers, various locations in Dar Sila department, Chad, January to November, 2006.
[116] The term Ouaddaïen is used to describe all the people living in the administrative region of Ouaddaï, especially when used in the Western part of Chad. There is however a “specific” Ouaddaï tribe, from Dar Ouaddaï, the land of “genuine” Ouaddaïens, who are the Maba. See Albert Le Rouvreur, Sahéliens et Sahariens du Tchad, (Paris: Berger Levrault) 1962.
[117] Both are relatively recent arrivals in Dar Sila department. The Mimi and the Ouaddai immigrated to Dar Sila between 1979 and 1985 after a drought in Abéché province.
[118] A Dajo leader explained that most of the Dajo who decide to join with the Arab militias do so out of a desire to protect their villages and safeguard their remaining herds of cattle from theft. “If the Mimi and the Ouaddai are allied with the Arabs, it is only to protect their life and their wealth,” he said. “It is different for those near the border than for those further from the border. Near the border, they have no choice; they have to associate with the Arabs.” Human Rights Watch interviews, confidential location, November 23, 2006 and May 16, 2006.
[119] To date, Dogdoré itself has not come under attack. Human Rights Watch interview, humanitarian aid worker based in Dogdoré and Goz Beida, Chad, November 15, 2006. In June, a Janjaweed attack in the Dogdoré area resulted in six deaths. UNCHR, “Sudan/Chad Situation Update 60,” June 29, 2006 http://www.reliefweb.int/rw/RWB.NSF/db900SID/HMYT-6R9P82?OpenDocument (accessed December 26, 2006).
[120] On April 13, more than 100 Dajo villagers were killed when Sudanese Janjaweed militias and local Chadian villagers attacked a cluster of Chadian villages east of Dogdoré. See Human Rights Watch, “Violence Beyond Borders.”
[121] There are three villages named Djimeze in the area, Djimeze Djama, Djimeze Amar, Djimeze Moubi, also known as Djimeze I, II and III.
[122] Human Rights Watch interview, international humanitarian aid worker, Goz Beida, C had, November 15, 2006.
[123] Human Rights Watch interviews, internally displaced Chadians and international humanitarian aid workers, eastern Chad, November 2006. See also UNHCR, “Sudan/Chad Situation Update 66.”
[124] Human Rights Watch interviews, Tiero, November 21, 2006. Human Rights Watch toured the Tiero area and saw two distinct areas of the village where a total of five houses had been burned; in one such site were three freshly dug graves.
[125] Human Rights Watch interview, international humanitarian aid worker based in Dogdoré during the October attacks, Goz Beida, Chad, November 15, 2006.
[126] Human Rights Watch interview, Dajo self-defense force leader, Tiero, Chad, November 21, 2006.
[127] Human Rights Watch interview, Koukou-Angarana, Chad, November 13, 2006.
[128] According to this eyewitness, Arabs in southeastern Chad had joined the wahida Arabia with Sudanese Arab tribes, under which each chef de farik was obliged to put forward young men to join in a raiding party.
[129] Human Rights Watch interview, Koukou-Angarana, Chad, November 13, 2006.
[130] Ibid.
[131] Ibid.
[132] Marena is a village west of Tiero split into two sections, one Arab, one Dajo. Human Rights Watch interview with a 37-year-old Dajo self-defense force member, Tiero, Chad, November 22, 2006.
[133] Human Rights Watch interview, Tiero, Chad, November 22, 2006.
[134] Confidential communication, Human Rights Watch, November 29, 2006.
[135] “High Commissioner Guterres to visit Chad among growing insecurity,” UNHCR press release, December 19, 2006, http://www.unhcr.org/cgi-bin/texis/vtx/news/opendoc.htm?tbl=NEWS&id=45880c124 (December 26, 2006).
[136] Unofficial figures compiled by local authorities, international humanitarian agencies, UN agencies and journalists.
[137] Salamat Arab leaders gave Human Rights Watch a list of the names of the dead and wounded in Amchamgari, and reported that the wounded were evacuated to Goz Beida hospital. Records examined by Human Rights Watch at Goz Beida hospital on November 23, 2006 show that seven wounded men were admitted to the hospital on October 14 with gunshot wounds. A hospital orderly in charge of admissions recalled the seven men were Arabs from Amchamgari. Human Rights Watch interview, November 23, 2006.
[138] Human Rights Watch interview, Samasim, Chad, November 23, 2006.
[139] Makayeh was implicated by several sources, including two men who were injured in the Amchamgari attack. Human Rights Watch interviews, Chad, November 2006.
[140] Human Rights Watch interviews, Salamat Arab leaders and eyewitnesses of Amchamgari attack, Kerfi, Samasim, Adjoup, Chad, November, 2006.
[141] Low-ranking Arab community leader.
[142] Human Rights Watch interview, Kerfi, Chad, November 16, 2006.
[143] Human Rights Watch interview, Kerfi, Chad, November 12, 2006.
[144] Human Rights Watch confidential communication, Abéché, Chad, October 27, 2006.
[145] Human Rights Watch interview, Kerfi, Chad, November 16, 2006.
[146] Human Rights Watch interviews, Kerfi, Chad, November 12, 2006.
[147] Human Rights Watch interview, Kerfi, Chad, November 12, 2006.
[148] Human Rights Watch interview, Goz Beida hospital, Goz Beida, Chad, November 17, 2006.
[149] Human Rights Watch interviews, Djorlo self-defense force members, Djorlo, Chad, November 12, 2006. See also “Chadian villages attacked and burned, many dead and hundreds flee,” UNHCR press release, November 9, 2006 http://www.newssafety.com/hotspots/countries/chad/alertnet/chad091106.htm (December 26, 2006).
[150] A long robe worn by men in the region.
[151] “Chad: situation remains volatile, relocation continues,” UNCHR press briefing, UNHCR spokesperson Jennifer Pagonis, December 8, 2006, http://www.reliefweb.int/rw/RWB.NSF/db900SID/HMYT-6WAM57?OpenDocument (December 26, 2006).
[152] UNHCR, “Sudan/Chad Situation Update 60,” June 29, 2006, http://www.reliefweb.int/rw/RWB.NSF/db900SID/HMYT-6R9P82?OpenDocument (accessed December 26, 2006).
[153] Human Rights Watch interviews, local authorities and government officials, Adé, Chad, November 18, 2006.
[154] “Chad: Thousands newly displaced,” IRIN, November 22, 2006, http://www.irinnews.org/report.asp?ReportID=56478&SelectRegion=West_Africa&SelectCountry=CHAD (accessed December 17, 2006).
[155] Human Rights Watch interviews, eyewitnesses and victims of violence, Goz Beida hospital, Goz Beida, Chad, November 20 and 23; Human Rights Watch interviews, local authorities and government officials, Adé, Chad, November 18, 2006. See also “Chad: Over 5,000 internally displaced people receive aid,” ICRC press release, November 24, 2006, http://www.icrc.org/web/eng/siteeng0.nsf/html/chad-news-241106 (accessed December 26, 2006).
[156] Human Rights Watch interview, Goz Beida hospital, Goz Beida, Chad, November 23, 2006.
[157] Ibid.
[158] Human Rights Watch, confidential communication, November 13, 2006.
[159] UNHCR, “Sudan/Chad Situation Update 68,” December 17, 2006, http://www.reliefweb.int/rw/RWB.NSF/db900SID/EVOD-6WNE49?OpenDocument (accessed December 26, 2006).
[160] Based on the large number of Arabs killed in the fighting, it is clear that Bandikao’s self-defense force was capable of inflicting casualties on a supposedly heavily armed foe. Although Muro eyewitnesses to the Bandikao attack insist that they were armed only with primitive weapons such as spears and poison-tipped arrows, this is not likely to be true. Human Rights Watch observed an organized and uniformed self-defense force in Bandikao armed with automatic weapons. It is unclear how many of the casualties in Bandikao were civilians.
[161] The source of the military hardware is the subject of conjecture, but it is apparent that nomadic Arabs in the Bandikao area have received some form of external sponsorship. Human Rights Watch interview, Arab nomad leader, Kerfi, Chad, November 14, 2006.
[162] The feast day that marks the end of the holy month of Ramadan.
[163] Human Rights Watch interview, Dajo community leader, Goz Beida, November 15, 2006.
[164] Human Rights Watch interview, Goz Beida hospital, Goz Beida, Chad, November 14, 2006.
[165] Human Rights Watch interview, Muro man wounded in Bandikao attack, Goz Beida, Chad, November 14, 2006.
[166] Human Rights Watch interview, village leader, Bandikao, Chad, November 13, 2006.
[167] Human Rights Watch interview, Muro eyewitness to Bandikao attack, Bandikao, November 13, 2006.
[168] The Beni Seit are semi-sedentary Arabs. Le Rouvreur, Saheliens et Sahariens du Tchad.
[169] Human Rights Watch interview, 31-year-old Muro man wounded in Bandikao, Goz Beida hospital, November 14, 2006. On the other hand, Dajo inhabitants of Tamajour, a village between Kerfi and Goz Beida that was attacked and burned on November 8, pointed to the Beni Seit as foremost among those responsible.
[170] Human Rights Watch interview, Goz Beida, Chad, November 17, 2006.
[171] Unofficial statistics compiled by UNHCR, as of November 22, 2006.
[172] Human Rights Watch interview, Goz Beida, Chad, November 17, 2006.
[173] Human Rights Watch interview, Kerfi, Chad, November 12, 2006.
[174] Ibid.
[175] See, for instance, “Chad says Darfur-linked violence kills over 100,” Reuters, November 7, 2006, http://www.reliefweb.int/rw/RWB.NSF/db900SID/KKEE-6VBTCS?OpenDocument&rc=1&cc=tcd (accessed December 20, 2006).
[176] Chad’s area is 1,284,000 square kilometers. CIA World Fact Book, https://www.cia.gov/cia/publications/factbook/geos/cd.html#Geo (accessed December 22, 2006).
[177] UNHCR, “Sudan/Chad Situation Update 29,” September 8, 2005, http://www.reliefweb.int/rw/RWB.NSF/db900SID/EGUA-6G9LV2?OpenDocument (accessed December 26, 2006).
[178] Local sources place the death toll at anywhere from fifty-three to seventy-two civilians killed in the violence; most media reports count thirty-six dead—see for example “Chad: Government says Sudanese insurgents killed 36 herders in east,” IRIN, September 27, 2005 http://www.reliefweb.int/rw/rwb.nsf/db900SID/KKEE-6GMS5S?OpenDocument&rc=1&cc=tcd (accessed December 21, 2006). An unknown number of the dead were killed as a result of the action of Chadian security forces. Local authorities in Modoyna said the fighting between the ANT and the Janajweed ranged over a large area, including some civilian areas. Human Rights Watch interview, Modoyna, Chad, January 28, 2006.
[179] Human Rights Watch interview, international humanitarian aid worker based in Dogdoré during the October attacks, Goz Beida, Chad, November 15, 2006.
[180] Soldiers from the First Battalion of the ANT, trained by U.S. Special Forces under the Pan-Sahel Initiative, were among the delegation’s security detail. The Pan-Sahel Initiative was a program started in 2002 that was funded by the US State Department to train soldiers in Sahelian countries to combat arms smuggling, drug trafficking, and the movement of trans-national terrorists. It has since been expanded and renamed the Trans Saharan Counterterrorism Initiative.
[181] See “Chad: Government declares state of emergency after clashes,” Reuters, November 13, 2006, http://www.reliefweb.int/rw/RWB.NSF/db900SID/STED-6VHL33?OpenDocument&rc=1&cc=tcd (accessed December 20, 2006).
[182] Human Rights Watch interview, confidential location in Dar Sila department, May 16, 2006.
[183] Human Rights Watch interview, Koukou-Angarana, Chad, November 13, 2006.
[184] Human Rights Watch interview, Goz Bisher, Chad, November 21, 2006.
[185] Human Rights Watch interviews, Sudanese rebels and confidential sources, April through November, 2006.
[186] Human Rights Watch interview, JEM political leader, N’djamena, Chad, October 23, 2006.
[187] Human Rights Watch telephone interview, SLA political leader, N’Djamena, Chad, December 21, 2006.
[188] In March 2006, Djebir, a Chadian Zaghawa, was instrumental in organizing a forced recruitment campaign in the UN-supervised Sudanese refugee camps of Treguine and Bredjing, under the direction of SLA chief Khamis Abdulah. As of November 2006, Djabir was working under the leadership of G-19 leader Adam Shogar in N’djamena. Human Rights Watch interviews, Sudanese rebels and Chadian self-defense force leaders, various locations, Chad, April 2006 and November, 2006.
[189] Human Rights Watch interview, international humanitarian aid worker, confidential location, Dar Sila department, Chad, November 2006.
Human Rights Watch interviews, various Dajo self-defense militia members, Dogdoré and Tiero, Chad, November 21 and 23, 2006.
[190] Human Rights Watch interview, international humanitarian aid worker, confidential location, Dar Sila department, Chad, November 2006.
[191] Small leather amulets containing quotes from the Koran believed to protect the wearer from harm.
[192] Yunis took Human Rights Watch researchers to the site of the massacre on May 8, 2006. The Djawara massacre may have been retribution for an earlier incident in which the village self-defense group tried to retrieve stolen cattle. See Human Rights Watch, “Violence Across Borders.”
[193] Human Rights Watch interview, Nourene Minawi, Ndjamena, Chad, October 23, 2006. According to Roland Marchal, Minawi is a Chadian, a former member of the Mouvement Patriotique de Salut (Patriotic Salvation Movement, MPS), President Déby’s political party, and is Secretary of the NMRD, a JEM splinter group. See Marchal, “Chad/Darfur: How Two Crises Merge.”
[194] Although Human Rights Watch researchers did not visit any of these training camps, it is not likely that they are formal establishments, or that they even involve any infrastructure, based on conversations with Sudanese rebels in Chad. Human Rights Watch interview, JEM rebel field commanders and political leaders, Chad, October to November 2006.
[195] It is normally the responsibility of traditional leaders, the chefs de canton, to impose taxes on rural populations.
[196] Human Rights Watch interview, Chadian self-defense force leader, Tiero, Chad, November 21, 2006.
[197] Human Rights Watch, confidential communication, October 2006.
[198] Human Rights Watch interview, Dogdoré, Chad, November 22, 2006.
[199] Human Rights Watch interviews, Arab civilians in the Dogdoré area, November 22-23, 2006.
[200] UNHCR “Sudan/Chad Operations Update 62.”
[201] Human Rights Watch interview, JEM rebel field commanders and political leaders, Chad, October to November 2006.
[202] In this report, the word “child” refers to anyone under the age of eighteen.
[203] Adopted unanimously by the United Nations General Assembly on May 25, 2000, A/RES/54/263 of May 25, 2000, entered into force on February 12, 2002. Chad ratified the Optional Protocol on August 28, 2002.
[204] Article 4 of the Optional Protocol.
[205] Human Rights Watch interviews, Bahai, Chad and Kariari, Sudan, October 31 to November 3, 2006.
[206] Human Rights Watch interview, Chadian self-defense force soldier, Dogdoré, Chad, November 22, 2006.
[207] Human Rights Watch, confidential communication, November 21, 2006.
[208] OAU Doc. CAB/LEG/24.9/49 (1990), entered into force Nov. 29, 1999. Chad acceded to the Convention in March 2000. Article 22 provides: that States Parties (i) undertake to respect and ensure respect for rules of international humanitarian law applicable in armed conflicts which affect the child; (ii) shall take all necessary measures to ensure that no child shall take a direct part in hostilities and refrain in particular, from recruiting any child; (iii) shall, in accordance with their obligations under international humanitarian law, protect the civilian population in armed conflicts and shall take all feasible measures to ensure the protection and care of children who are affected by armed conflicts. Such rules shall also apply to children in situations of internal armed conflicts, tension and strife.
[209] Convention on the Rights of the Child, Articles 38 and 39, ratified by Sudan on August 3, 1990 and Chad on October 2, 1990.
[210] “Darfur spillover threatens water supplies in Chad,” Sapa-AFP, November 16, 2006 http://www.iol.co.za/index.php?from=rss_Africa&set_id=1&click_id=68&art_id=iol1163747468181D616 (accessed December 26, 2006).
[211] “Chad: Worry mounts over security of displaced, refugees,” IRIN, December 11, 2006 http://reliefweb.int/rw/RWB.NSF/db900SID/STED-6WDQ6V?OpenDocument&rc=1&cc=tcd (accessed December 26, 2006).
[212] “Chad: UN evacuations continue as fighting hits Guéréda,” IRIN, December 4, 2006, http://www.irinnews.org/report.asp?ReportID=56609&SelectRegion=West_Africa (accessed December 26, 2006).
[213] “WFP suspends food aid for 56,000 in eastern Chad amid growing violence,” WFP press release, December 5, 2006, http://www.wfp.org/English/?ModuleID=137&Key=2311 (accessed December 26, 2006).
[214] “Chad: Violence threatens fragile UN relief life-line for 110,000 refugees from Darfur,” UN News Service, December 5, 2006, http://www.un.org/apps/news/story.asp?NewsID=20845&Cr=chad&Cr1 (accessed December 26, 2006).
[215] Ibid.
[216] “In Chad, refugees and residents face health and security crisis,” World Health Organization, December 8, 2006, http://www.who.int/mediacentre/news/releases/2006/pr72/en/index.html (accessed December 26, 2006).